各位考生:
上海財經大學2021年入學MBA預面試網申通道現已正式上線。有關預面試的詳細介紹如下:
一)何為預面試?
上海財經大學MBA招生采取“W+D預面試”政策。申請人在參加聯考之前提前參加面試,項目根據考生在線申請所提交的報名信息進行全面的背景評估(Width),并根據背景評估結果,對符合條件的考生進行較為深入的預面試考察(Depth)。
2021年入學預面試時間安排如下:


二)如何申請預面試?
預面試申請采用在線報名的形式。網申系統現已開放,請登錄網申系統填寫申請資料并提交。
- 預面試網申通道在哪里?上海財經大學商學院官網

系統注冊成功后,申請人須在相應批次的網申截止日期之前完成在線申請的所有內容(班型選擇、個人信息、自我評述、他人推薦、問卷調查以及電子申請材料上傳)。
請注意:
1. “申請項目”中的“申請”模塊須選擇“2021年入學MBA預面試”;

2. 電子申請材料需滿足系統要求的格式和大小,且需保證內容清晰。
三)早知道:預面試有哪些環節和必須了解的信息?
- 面試流程如下:
1. 個人面試
1)考察時間:共15分鐘;2)考察項目:個人面試表現、綜合英語水平、思想政治素質和品德。其中個人面試表現含5分鐘主題演講。
2. 小組面試
1)考察形式:無領導小組討論,隨機分組;2)考察時間:共45分鐘,包括準備時間10分鐘,討論時間30分鐘,考官點評5分鐘;3)考察項目:決策能力、團隊精神、語言表達、邏輯思維等綜合素質。
3. 政治筆試
1)考試形式:開卷筆試;2)考試時間:45分鐘;3)考察項目:思想政治素質和品德、政治立場、職業道德、組織紀律性;4)參考范圍:待定(請密切留意官網通知)。
- 面試當日考生須知如下:
1. 請攜帶身份證原件、面試席卡和鄭重聲明(需自行在面試系統中的“資料打印”模塊下載打印)、黑色水筆及紙質政治筆試參考資料參加考試;
2. 考試時所有電子設備將禁止使用;
3. 其他相關安排請聽從面試現場老師指示。
四)預面試結果
預面試成績 = 背景評估成績(基于網申填寫資料的評分)+ 面試成績
項目將綜合上述兩部分成績從高到低排名確定預面試結果,預面試結果分為:
1. 預面試優秀。預面試結果為優秀的考生,在聯考總成績達到國家A類考生線且單科成績達到上財單科線后,獲得擬錄取資格;
2. 預面試良好(分為附加分20分和附加分10分兩檔)。預面試結果為良好的考生,在聯考總成績達到國家A類考生線且單科成績達到上財單科線后,附加分計入總成績從高到低排名錄取;
3. 預面試一般。預面試結果為一般的考生無附加分,在聯考總成績達到國家A類考生線且單科成績達到上財單科線后,按照總成績從高到低排名錄取。
2021年入學招生錄取流程圖:

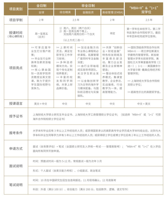
五)2021年入學上財MBA項目概覽


六)注意事項
1. 面試時間一經公布不能更換。名單公布后考生可點擊網申頁面左邊欄“申請進度”查看每批面試名單公布日期及具體面試日期。如有時間調整需求,請于面試名單公布前發送申請郵件至cobadmissions@mail.sufe.edu.cn;
2. 如預面試后有轉班需求,必須在聯考報名前參加轉班面試,且面試成績以轉班面試成績為準,原預面試成績予以作廢。具體轉班面試申請信息請留意官網和本公眾號通知;
以上就是“2021年MBA提前面試 |上海財經大學2021年入學MBA預面試網申通道現已上線!”的全部內容!更多考研信息持續更新,多多關注!祝考研順利,馬到成功!