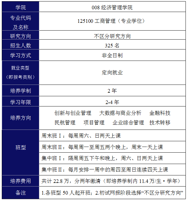
一、擬招生人數
北京航空航天大學工商管理碩士(以下簡稱“北航MBA”)招生工作堅持公開公平公正、全面衡量、擇優錄取、寧缺毋濫的基本原則,2023年擬招收325名工商管理碩士研究生(專業代碼及名稱:125100工商管理),最終將根據學校正式下達的計劃及參加復試結果等情況在錄取階段予以調整(增加或減少),以實際錄取人數為準。

二、報考條件和要求
報考北航MBA的考生,須為中華人民共和國公民,擁護中國共產黨的領導,品德良好,遵紀守法,身體健康狀況符合國家規定的體檢要求,須符合教育部《2023年全國碩士研究生招生工作管理規定》(教學〔2022〕3號)的規定(可登錄http://yz.chsi.cn/查詢),且滿足以下相應的報考條件及要求。
(一)報考北航125100工商管理(MBA)專業,須符合下列條件之一
1、國家承認本科學歷的畢業生,大學本科畢業后有3年(含)以上工作經驗。
2、獲得國家承認的高職高專畢業學歷或大學本科結業后,達到大學本科畢業同等學力,并有5年(含)以上工作經驗。
3、獲得碩士學位或博士學位后,有2年(含)以上工作經驗。
(二)其他專項計劃的報考要求
1、“少數民族高層次骨干人才計劃”專項只按“定向就業”類別招生,考生需有定向就業單位,并與北航簽訂相關定向就業培養協議,否則不予準考錄取。有意報考該計劃的考生,請報名前先咨詢是否滿足報考北航的要求,咨詢電話010-82317637。符合北航要求并有意參加該計劃的考生,請與所在省教育行政部門聯系咨詢報考事宜。
2、報考“退役大學生士兵”專項碩士研究生招生計劃的考生,應為高校學生應征入伍退出現役,且符合碩士研究生報考條件者。考生報名時須選擇填報“退役大學生士兵專項計劃”,按要求填報本人入伍前的入學信息以及入伍、退役等相關信息。
“高校學生”指全日制普通本專科(含高職)、研究生、第二學士學位的應(往)屆畢業生、在校生和入學新生,以及成人高校招收的普通本專科(高職)應(往)屆畢業生、在校生和入學新生。
3、符合教育部《2023年全國碩士研究生招生工作管理規定》(教學〔2022〕3號)第五十九條規定條件并申請享受初試加分政策的考生,須在網上報名時按要求填報相關信息,由涉及部門按職責分工進行審核。
三、報考程序
凡是符合北航MBA報考要求的考生,請于2022年10月5日以前,仔細閱讀教育部、所在省市研招辦、所選擇的報考點以及北航招生單位的公告、通知等文件,并于2022年10月25日前按要求完成報考程序。未按要求報名、誤填、錯填或填報虛假信息而導致不能確認、考試、錄取等,后果由考生本人承擔。
(一)網上報名
網上報名分為“填寫考生信息”和“填寫報考信息及網上支付”兩大步驟。
1、填寫考生信息
2022年9月16日后,考生可登錄研招網(http://yz.chsi.com.cn/),用已注冊的學信網賬號登錄網報系統,填寫考生信息。
2、填寫報考信息及網上支付
登錄北航研究生招生信息網(網址為http://yzb.buaa.edu.cn/),仔細閱讀相關信息,確定本人符合報考條件后,于2022年10月5日至10月25日的9:00~22:00,登錄中國研究生招生信息網(網址:http://yz.chsi.com.cn/或http://yz.chsi.cn/),仔細閱讀報名網站的提示和要求,填寫報考信息,并按照所選擇報考點公告要求進行網上支付。報名期間,考生可自行修改或重新填報報名信息,但一位考生只能保留一條報名信息。若取消已報名信息而重新填報報名信息,則須重新進行網上支付。考生須認真核對報考信息,牢記系統生成的報名號。逾期不再補報及補網上支付,也不得再修改報名信息。
考生對所填寫的信息需保證其準確性(如果被錄取,部分信息將用于以后的學籍管理),考生未按要求報名、誤填、錯填或填報虛假信息,而導致不能確認、考試、錄取等,后果由考生本人承擔。
3、重要提示
(1)報考北航MBA參加全國統一考試,且選擇北航為報考點的考生,必須符合北航報考點招收2023年學歷碩士研究生網報公告的要求(網址:http://yzb.buaa.edu.cn/info/1036/2687.htm),滿足以下條件之一者,方可選擇北航為報考點,否則必須按照自身情況選擇其它報考點。
①戶口在北京的往屆生;
②工作所在地在京,且2022年1月至9月在京連續繳納6個月(含)以上社會保險中的基本養老保險或基本醫療保險(均不含補繳)的往屆生。
(2)選擇北航報考點且符合北航報考點要求的考生,必須于2022年10月5日至10月25日網上報名期間,按照北京市網報公告要求進行網上支付初試費。未按要求網上支付初試費的報名,北航報考點將不予確認,后果及損失由考生本人承擔。具體網上支付辦法請考生認真閱讀北京市發布的“網報公告”中有關內容。
(3)其他報考點有關問題請按照考生所選擇報考點的有關規定執行。
(4)除“報考單位”、“報考點”和“考試方式”以外的其他報名信息,考生可在網上報名起止時間內,使用已注冊的用戶名和密碼登錄、修改。網上報名期間,考生亦可重新填報報名信息,但每位考生只能保留一條報名信息。
(5)考生填寫信息期間,教育部將對考生學歷(學籍)信息進行網上校驗。考生可在報名前或報名期間,用已注冊的學信網賬號登錄網報系統,校驗本人學歷(學籍)信息。未查詢到學歷(學籍)的考生必須盡早到中國高等教育學生信息網(網址http://www.chsi.com.cn/)申請并獲取書面認證報告(鑒于認證反饋時間將近一個月,請考生務必留出充裕的時間,及早開展認證工作);若為境外或港澳臺學位學歷獲得者,須登錄教育部網站(網址http://www.moe.gov.cn/)查詢認證,并獲取書面認證報告。
因更改姓名或身份證號碼導致學歷(學籍)校驗未通過的考生,須以報名時現用的合法有效身份信息(姓名及證件號碼)進行網上注冊及信息填報,確認時除提交相關認證報告外,還須提供具有更改記錄的戶口本(簿)或公安機關開具的相關證明及復印件。
需要提交相關材料的考生,若選擇北航報考點且符合北航報考點要求,須在確認時向北航報考點提交相關材料進行核驗,否則將不予通過;若選擇非北航報考點,須于11月8日前將相關材料寄(送)達北航研招辦核驗,否則將不予準考。
(6)考生報名時應準確填寫姓名、身份證號、聯系電話和相對固定的通訊地址,必要時用于北航與考生取得聯系或處理相關事宜。若因考生本人填寫不清所造成的問題,責任由考生本人承擔。
(7)因報名系統無法下載個人聯系方式,北航無法發送相關短信信息,考生須及時瀏覽“中國研究生招生信息網”、省級教育招生考試機構官網、報考點官網、“北航研究生招生信息網”和北航所屬各單位網站公布的有關通知,主動了解各項安排、防疫要求等事項,積極配合完成相關工作,以免給自己造成損失。北航研究生招生辦公室將通過官方微信公眾號(微信公眾號“buaayzb”),向考生推送學校研究生招生辦公室公布的相關信息,建議考生予以關注。
(二)網上確認
1、網上報名結束后選擇北航報考點(代碼:1106)的考生須在10月中下旬瀏覽“中國研究生招生信息網”和“北航研究生招生信息網”查看有關確認事宜。符合北航報考點要求并選擇北航報考點的考生須按照北航網報公告要求于11月3日至5日進行確認信息工作。
2、選擇非北航報考點的考生,務必按照所選報考點規定的時間及要求進行確認信息工作。
考生本人對網上報名信息要進行認真核對并確認。經考生確認的報名信息在考試(含初試和復試)及錄取階段一律不作修改,因考生網報填寫錯誤引起的一切后果由考生自行承擔。
(三)打印準考證
準考考生應當在2022年12月14日左右,憑網報“用戶名”和“密碼”登錄中國研究生招生信息網(網址為http://yz.chsi.com.cn/或http://yz.chsi.cn/),下載《準考證》并打印在A4幅面白紙上。《準考證》正反兩面在使用期間不得涂改,北航不寄發紙質準考證。考生憑下載打印的《準考證》及有效居民身份證參加初試。
請考生及時登錄北京航空航天大學研究生招生信息網(網址為http://yzb.buaa.edu.cn/),查詢相關信息。北航研究生招生辦公室將通過官方微信(微信公眾號“buaayzb”),向考生推送學校研究生招生辦公室公布的相關信息。
四、初試
初試方式均為筆試。具體考試時間、地點、科目及要求見準考證。
(一)考試時間、科目

(二)初試成績約在2023年2月中下旬公布,考生自行在北航研究生招生信息網(網址http://yzb.buaa.edu.cn/)上進行查詢并下載打印,北航不寄發紙質成績單。
五、復試
北航為自主確定復試分數線的學校,滿足北航MBA復試要求的考生須參加復試。復試采取差額形式,差額比例一般不低于120%(第一志愿滿足復試資格基本線考生人數不足的情況除外)。復試時間一般在2023年3月中下旬進行。復試的具體方式和要求請登錄北航研究生招生信息網(網址http://yzb.buaa.edu.cn/)查詢。
(一)考生在復試時須提交以下材料
1、滿足北航MBA復試要求的考生,須提交復試通知書(北航研究生招生信息網上下載,無須蓋章)。
2、考生本人有效居民身份證原件及一份身份證件正反面的復印件,復印件紙型為A4紙,身份證件正反面需復印在同一頁面上。
3、現實表現材料(附件:2023年北京航空航天大學碩士研究生考生現實表現樣表)。學院復試時不僅對考生進行思想政治素質和品德考核,還將結合其學習工作單位出具的現實表現材料進行評價,考核評價不合格者,不予錄取。
4、考生本人簽字的身體健康情況說明(附件:身體健康情況說明模板)。
5、學歷證書(即畢業證書)原件及一份復印件。
6、由檔案所在工作單位人事部門提供的在校歷年學習成績表復印件,并加蓋檔案所在工作單位人事部門公章;若無工作單位,須由檔案存放管理部門提供檔案內存放的在校歷年學習成績表的復印件,并須加蓋檔案存放管理部門公章。
7、考生應自覺遵守考場規則及考生所簽署的《誠信復試承諾書》等內容,不得對外透露或傳播復試試題內容等有關情況。對在研究生考試招生中違反考試管理規定和考場紀律,影響考試公平、公正的考生,一律按《中華人民共和國教育法》及《國家教育考試違規處理辦法》(教育部令第33號)嚴肅處理。
8、學院要求提交的其他材料(最終以2023年公布的復試政策為準)。
(二)報考125100工商管理專業參加考試的考生,思想政治理論考試由學院在復試中進行,并計入總成績。
(三)根據《北京市發展和改革委員會北京市財政局關于部分高等教育招生考試收費標準的函》(京發改[2012]1358號),參加復試考生每人需交納復試費100元。
(四)考生提交的信息須真實有效,否則錄取資格無效。
(五)北航MBA均錄取為非全日制學習方式定向就業錄取類別,考生須書面向學院說明情況,并與北航簽署相關定向就業培養協議。被錄取的定向就業考生均不轉人事檔案、戶口等,北航不解決住宿。(附件:北京航空航天大學招收非全日制學習方式定向就業錄取類別碩士研究生培養協議)
(六)申請保留入學資格且不能在2023年9月開學時報到的考生,復試時須向學院提交書面申請(無模板),說明保留入學資格年限(最長不得超過兩年)及保留年限內的去向。
(七)北航原則上僅接收第一志愿報考北航考生申請的調劑,最終以2023年公布的復試政策為準。
六、體檢
所有擬錄取考生的體檢在入學報到時進行。
七、學制、學習方式及住宿
(一)學制
北航MBA培養學制2年,學習時間:2-4年。
(二)學習方式
北航MBA學習方式為非全日制。所有擬錄取為非全日制學習方式的研究生均須簽訂相應的非全日制學習方式定向就業錄取類別碩士研究生培養協議,按照協議進行培養和管理。
(三)住宿
不解決錄取類別為定向就業的碩士研究生住宿。
八、學費及獎助
(一)學費
按照國家政策,從2014年起入學的研究生開始實行全面收費制度。北航按照國家和北京市的規定收取學費,具體標準請登錄http://yzb.buaa.edu.cn/查看。

(二)獎助辦法及獎助體系
為了鼓勵優秀考生攻讀工商管理碩士(MBA),培養更多品學兼優的商界精英,北京航空航天大學經濟管理學院特設立MBA獎學金,獎勵取得優異成績的考生。具體政策參見北航MBA教育中心網站。
九、招生咨詢
(一)考生可進入北航研究生招生信息網(網址http://yzb.buaa.edu.cn/),查詢各單位的招生專業、考試大綱、復試要求等各類報名、考試(含初試和復試)及錄取信息,并自行下載打印準考證、初試成績單、復試通知單、錄取通知書等。北航研究生招生辦公室將通過官方微信(微信公眾號“buaayzb”),向考生推送學校研究生招生辦公室公布的相關信息。
(二)導師選擇辦法由學院復試時制定,考生如需查詢導師的研究情況、學科建設等詳細信息,可進入學院網頁查看(登錄北航主頁http://www.buaa.edu.cn,由“機構設置”進入“院系設置”進入“經濟管理學院”)。
北航研究生招生辦公室
(學歷碩士)
圖片
辦公地址:北航辦公樓東配樓二層研究生招生與學位處(研招辦)
聯系電話:010-82317637
傳真電話:010-82328059
E-mail:yzb@buaa.edu.cn
微信公眾號:buaayzb
北航MBA教育中心
圖片
辦公地點:北京市海淀區學院路37號北京航空航天大學新主樓A604
官方網址:http://mba.buaa.edu.cn
官方微信:beihangmba
電子郵件:mba@buaa.edu.cn
電話咨詢:010-82317578
十、說明
(一)北航MBA不舉辦任何形式的考研輔導班,請廣大考生切勿輕信以北航MBA名義舉辦的研究生考前輔導班。
(二)存在提供虛假信息或者與事實不一致的,錄取資格無效。
(三)本簡章中如有內容與教育部、北航研究生院最新政策相沖突,按照教育部、北航研究生院最新政策執行。
原文標題:北京航空航天大學經濟管理學院2023年工商管理碩士(MBA)招生簡章
原文鏈接:https://mp.weixin.qq.com/s/F2dopt7o7ASRU7k859Je6g
以上就是“2023MBA招生簡章:北京航空航天大學經濟管理學院2023年工商管理碩士(MBA)招生簡章”,更多相關信息,請持續關注本網站!