目前,多所高校對22考研自命題科目、考試大綱進行調整,有的涉及多個二級學科,有的涉及多個專業,今天,小編整理了“2022考研科目調整:中國藥科大學2022碩士研究生招生統考初試自命題考試科目調整的通知”的相關內容,希望對大家有所幫助!

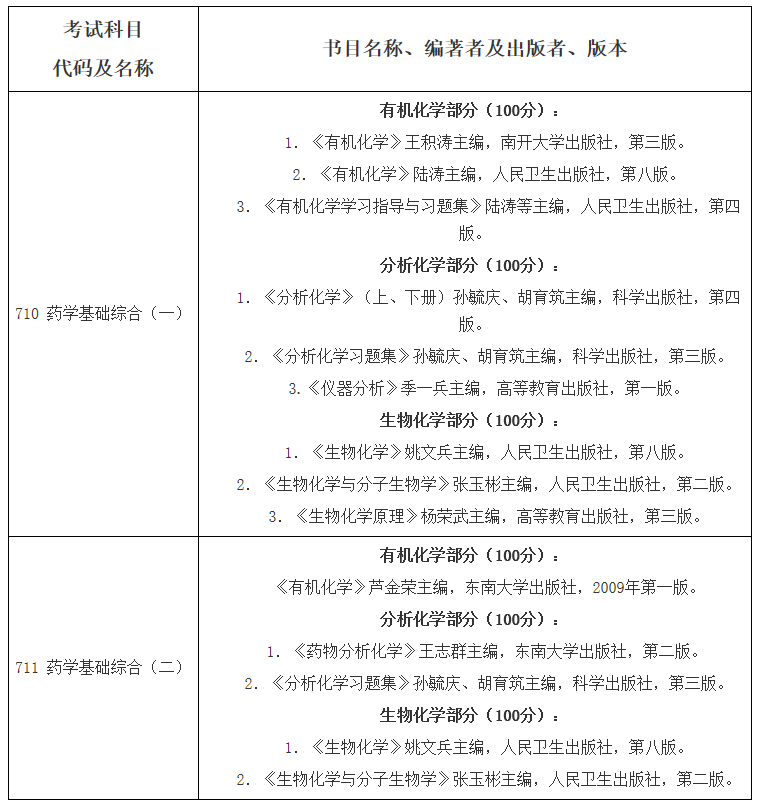
為優化我校碩士研究生招生選拔機制,根據教育部等上級主管部門的相關文件精神,并結合我校實際情況,經研究決定,對我校2022年碩士研究生招生考試自命題 710 藥學基礎綜合(一)、711 藥學基礎綜合(二) 兩門初試自命題科目的考試內容進行調整,調整后分別包含3個分科目:有機化學、分析化學、生物化學,各占100分,滿分為300分。參考書目公布如下:
原文標題:重要!我校2022年碩士研究生招生統考初試自命題考試科目調整的通知
原文鏈接:http://yjsy.cpu.edu.cn/4e/7f/c6335a151167/page.htm
以上就是“2022考研科目調整:中國藥科大學2022碩士研究生招生統考初試自命題考試科目調整的通知”的全部內容!祝您考研成功!更多考研動態、院校資訊請持續關注本網站!
以上就是“2022考研科目調整:中國藥科大學2022碩士研究生招生統考初試自命題考試科目調整的通知”的全部內容!祝您考研成功!更多考研動態、院校資訊請持續關注本網站!