北京體育大學2016年碩士學位研究生招生簡章
一、培養目標
培養熱愛祖國,擁護中國共產黨的領導,擁護社會主義制度,遵紀守法,品德良好,具有服務國家服務人民的社會責任感,掌握本學科堅實的基礎理論和系統的專業知識,具有創新精神、創新能力和從事體育科學研究、教學、管理等工作能力的高層次學術型專門人才以及具有較強解決實際問題的能力、能夠承擔專業技術或管理工作、具有良好職業素養的高層次應用型專門人才。
二、報考條件
?。ㄒ唬﹫竺麉⒓尤珖T士研究生招生考試的人員,須符合下列條件:
1.中華人民共和國公民。
2.擁護中國共產黨的領導,品德良好,遵紀守法。
3.身體健康狀況符合國家和北京體育大學規定的體檢要求。
4.考生的學歷必須符合下列條件之一:
⑴國家承認學歷的應屆本科畢業生(2016年9月1日前須取得國家承認的本科畢業生證書。含普通高校、成人高校、普通高校舉辦的成人高等學歷教育應屆本科畢業生,及自學考試和網絡教育屆時可畢業本科生)。
⑵具有國家承認的大學本科畢業學歷的人員。
?、谦@得國家承認的高職高專畢業學歷后滿2年(從畢業后到2016年9月1日,下同)或2年以上,達到與大學本科畢業生同等學力,且符合北京體育大學的培養目標對考生提出的具體業務要求的人員。
?、葒页姓J學歷的本科結業生,按本科畢業生同等學力身份報考。
?、梢勋@碩士、博士學位的人員。
在校研究生報考須在報名前征得所在培養單位同意。
?。ǘ﹫竺麉⒓尤珖鴮I學位碩士研究生招生考試的報考條件按下列規定執行:
1.報名參加體育碩士專業學位(體育教學、運動訓練、社會體育指導)、新聞與傳播碩士專業學位,藝術碩士專業學位碩士研究生招生考試的人員,須符合(一)中的各項要求。
2.報名參加體育碩士中的競賽組織專業學位碩士研究生招生考試的人員,須符合下列條件:
?。?)符合(一)中第1、2、3各項的要求;
(2)大學本科畢業后有3年以上工作經驗的人員;或獲得國家承認的高職高專畢業學歷后,有5年以上工作經驗,達到與大學本科畢業生同等學力的人員;或已獲碩士學位或博士學位并有2年以上工作經驗的人員。
(三)報名參加我校自行組織的單獨考試的人員,須符合下列條件:
1.符合報考條件(一)中第1、2、3各項要求。
2.取得國家承認的大學本科學歷后連續工作4年以上,業務優秀,已經發表過研究論文(技術報告)或者已經成為業務骨干,經考生所在單位同意和兩名具有高級專業技術職稱的專家推薦,定向就業本單位的在職人員;或獲碩士學位或博士學位后工作2年以上,業務優秀,經考生所在單位同意和兩名具有高級專業技術職稱的專家推薦,定向就業本單位的在職人員。
(四)單獨考試和同等學力考生報考時除滿足報考條件外,應注意事項:
1.單獨考試的考生只限報考體育教育訓練學、民族傳統體育學兩個專業,并且報名點只能選擇北京體育大學。
2.單獨考試的考生現場確認時須提交專家推薦表兩份,出示檔案所在單位人事部門同意報考的證明函以及本科畢業證、學位證的原件并提交復印件。
3.同等學力者,不能跨專業報考。
4.同等學力者在報考時須已進修完相近專業的本科課程,需提供教務部門出具的正式成績單。
5.單獨考試和同等學力考生報考時,須按我校要求如實填寫學習情況和提供真實材料。
(五)跨專業報考的考生身份認定請見表1,是否屬于跨專業報考由我校研究生院認定。

注:跨專業報考加“★”的專業須提供國家二級以上運動員等級證書及運動成績證明,否則不予準考。
三、招生人數
1.2016年北京體育大學碩士研究生招生規模暫定660人,具體招生規模以教育部下達數為準。
2.各專業方向擬招人數將根據教育部下達的2016年碩士生招生規模數和參加復試考生情況做適當調配。
3.2016年我校擬接收130名推免生,推免生本科所學專業應與報考專業相一致。
四、報名
?。ㄒ唬┚W上報名:2016年碩士研究生考生一律采取網上報名方式。
1.網上報名時間:2015年10月10日至10月31日(每天9:00—22:00);報名期間,考生可自行修改網報信息。逾期不再補報,也不得再修改報名信息。
2.網上預報名時間:2015年9月24日至9月27日(每天9:00—22:00)。
3.報名流程:
考生自行登錄“中國研究生招生信息網”瀏覽報考須知,按教育部、省級教育招生考試管理機構、報考點以及北京體育大學的網上公告要求報名。
4.網上報名填寫報考信息時注意事項:
?、?考生考前只填報我校專業目錄公布的一個專業。
⑵ 應試的外國語語種按我校的規定任選一種(英語一,英語二,單獨考試英語,日語或俄語)。
?、?考生(含推免生)要準確填寫本人所受獎懲情況,特別是要如實填寫在參加普通和成人高等學校招生考試、全國碩士研究生招生考試、高等教育自學考試等國家教育考試過程中因違規、作弊所受處罰情況。對弄虛作假者,我校將按照《國家教育考試違規處理辦法》嚴肅處理。
⑷ 報名期間將對考生學歷(學籍)信息進行網上校驗,并在考生提交報名信息三天內反饋校驗結果??忌呻S時上網查看學歷(學籍)校驗結果??忌部稍趫竺盎驁竺陂g自行登錄“中國高等教育學生信息網(網址:http://www.chsi.com.cn)查詢本人學歷(學籍)信息。未通過學歷(學籍)校驗的考生應及時到學籍學歷權威認證機構進行認證,在現場確認時將認證報告交報考點核驗。
?、?“少數民族高層次骨干人才計劃”招生以考生報名時填報確認的信息為準。
?、?考生應按要求準確填寫個人網上報名信息并提供真實材料??忌蚓W報信息填寫錯誤、填報虛假信息而造成不能考試或錄取的,后果由考生本人承擔。
4.已被我校接收的推免生,不得再報名參加統考。
?。ǘ┈F場確認:所有考生(不含推免生)均應在規定時間內到報考點指定地方現場核對并確認其網上報名信息,逾期不再補辦。
1.現場確認時間:2015年11月9日至11月12日。
2.現場確認地點及要求:
⑴ 報考我校的北京地區考生(含北京體育大學應屆本科畢業生)、單獨考試的考生以及藝術碩士專業學位的考生必須選擇北京體育大學報考點,并在北京體育大學參加現場確認和考試。
?、?報考我校的其他考生應選擇工作或戶口所在地省級教育招生考試管理機構指定的報考點辦理網上報名和現場確認手續。
3.現場確認程序:
?、?考生提交本人居民身份證、學歷證書(普通高校、成人高校、普通高校舉辦的成人高校學歷教育應屆本科畢業生持學生證)和網上報名編號,由報考點工作人員進行核對。報考“退役大學生士兵專項碩士研究生招生計劃”的考生還應提交本人《退出現役證》。
?、?在2016年9月1日前可取的國家承認本科畢業證書的自考考試和網絡教育本科生,須憑頒發畢業證書的省級高等教育自學考試辦公室或網絡教育高校出具的相關證明方可辦理網上報名現場確認手續。
?、?未通過網上學歷(學籍)校驗的考生,在現場確認時應提供學歷(學籍)認證報告。
⑷ 所有考生應對本人網上報名信息進行認真核對并確認。報名信息經考生確認后一律不作修改,因考生填寫錯誤引起的一切后果由其自行承擔。
⑸ 考生應按規定繳納報考費。(具體繳費方式以報名點要求為準)。
?、?考生應按報考點規定配合采集本人圖像等相關電子信息。
五、考生資格審查
1.我校將對考生報考信息和現場確認材料進行全面審查,確定考生的考試資格。
2.考生填報的報名信息與報考條件不符的,不得準予考試。網上學歷(學籍)校驗未通過的考生,我校將要求考生在規定時間內提供權威機構出具的認證報告,否則不得準予考試。
3.考生報名時須簽署《考試誠信考試承諾書》。
六、考試
(一)入學考試分初試和復試。
考生憑下載打印的《準考證》及本人居民身份證參加初試?!稖士甲C》正反兩面在使用期間不得涂改。
(二)初試
1.初試日期:2015年12月26日至12月27日(每天上午8:30-11:30,下午14:00-17:00),超過3小時的考試科目在12月28日進行(上午8:30開始)。
考試時間以北京時間為準,不在該規定日期舉行的研究生入學考試,國家一律不予承認。
2.初試科目:政治理論,外國語,業務課。(詳情請見2016年碩士研究生招生專業目錄)
3.初試地點:以報考點指定為準,考前考生向報考點咨詢。
4. 《準考證》下載時間:2015年12月14至12月28日,考生可憑網報“用戶名”和“密碼”登錄研招網下載打印《準考證》?!稖士甲C》正反兩面在使用期間不得涂改,我校不再向考生寄發《準考證》??忌鷳{下載打印的《準考證》及居民身份證參加考試。
5.考生入場時須接受考試安全檢查??忌诿靠颇靠荚囬_考15分鐘后不得入場。初試交卷出場時間不得早于每科目考試結束前30分鐘,具體出場時間由省級教育招生考試管理機構規定,交卷出場后不得再進場續考,也不得在考場附近逗留或交談??忌踉嚦煽儗⒃谖倚Q芯可壕W站上公布,請注意查詢。
?。ㄈ驮?/span>
1.初試合格的考生才能進入復試。復試的具體時間、地點及內容另行通知。
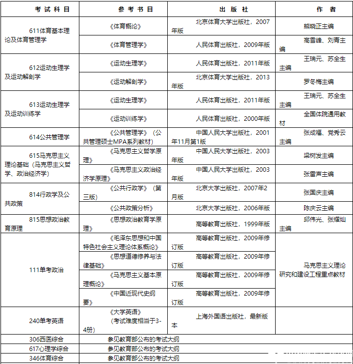
2.對以同等學力身份(以報名時為準)和跨專業報考的考生,復試時須加試兩門與報考專業相關的本科主干課程,考試方式為筆試。加試成績不合格者,不予錄取。加試科目和參考書請見表2。
表3 加試科目及參考書目


3. 報考學術型體育教育訓練學、民族傳統體育學兩專業的考生,報考體育碩士專業學位(體育教學、運動訓練和社會體育指導)和藝術碩士專業學位的考生,在復試時測試專項技術。
七、調劑
待考試結束,教育部公布進入復試基本分數要求后,考生可通過“中國研究生招生信息網”調劑服務系統了解各招生單位的生源缺額信息并根據自己的成績再填報調劑志愿。調劑工作的具體要求和程序均以教育部公布的政策為準。
八、體檢
考生復試時應按我校規定到指定的二級甲等以上(含二級甲等)醫院進行體格檢查。具體要求與時間另行通知。
九、錄取
我校根據國家下達的招生計劃,考生入學考試的成績(含初試和復試)并結合其平時學習成績和思想政治表現、業務素質以及身體健康狀況確定擬錄取名單。將考生考試誠信狀況作為思想品德考核的重要內容和錄取的重要依據,對于思想品德考核不合格者,不予錄取。復試未通過者,不予錄取。
碩士生錄取類別分為非定向就業和定向就業兩種。參加單獨考試的考生,只能被錄取為回原單位的定向就業碩士研究生。招收定向培養碩士生均實行合同制。北京體育大學、考生所在用人單位、擬錄取為定向培養的考生之間,在考生錄取前,分別簽訂定向培養協議書。
十、違規處理
1.對在研究生招生考試中有違反考試管理規定和考場紀律,影響考試公平、公正行為的考生、考試工作人員及其他相關人員,一律按《國家教育考試違規處理辦法》(教育部令第33號)嚴肅處理。對在校生,由其所在學校按有關規定給予處分,直至開除學籍;對在職考生,我校將通知考生所在單位,由考生所在單位視情節給予黨紀或政紀處分;對考試工作人員,由教育考試機構或我校視情節給予相應的行政處分;構成犯罪的,由司法機關依法追究刑事責任。
2.考生在碩士研究生招生考試中的違規或作弊事實記入《國家教育考試考生誠信檔案》,并將考生的有關情況通報其所在學?;騿挝唬浫肟忌耸聶n案,作為今后升學和就業的重要參考依據。
3.對弄虛作假者(含推免生),不論何時,一經查實,即按有關規定取消報考資格、錄取資格或學籍。
十一、畢業生就業
1.定向培養碩士研究生畢業后回原定向單位。
2.非定向碩士生畢業時采取畢業研究生與用人單位“雙向選擇”的方式,落實就業去向,或按照培養合同就業。我校及北京市教委畢業生就業主管部門負責辦理相關手續。
1.定向就業碩士研究生畢業后回定向單位就業。非定向就業碩士研究生畢業時采取畢業研究生與用人單位“雙向選擇”的方式,落實就業去向。學校及所在地省級畢業生就業主管部門負責辦理相關手續。
2.考生因報考研究生與所在單位產生的問題由考生自行處理。若因上述問題使我校無法調取考生檔案,造成考生不能復試或無法被錄取,我校不承擔任何責任。
3.現役軍人報考我校碩士研究生,按解放軍總政治部規定辦理。
4.收費標準:參照國家規定的收費標準,全日制學術學位研究生:每生每學年8000元;全日制專業學位研究生:每生每學年13000元。
5.為激勵研究生勤奮學習、潛心科研、勇于創新、積極進取,我校設有研究生國家獎學金、學業獎學金和國家助學金等,更好地支持研究生順利完成學業。
6.根據教育部文件精神,我校不舉辦任何形式的考前輔導班。
8.中國研究生招生信息網網址(公網網址:http://yz.chsi.com.cn ,教育網址:http://yz.chsi.cn)
北京體育大學研究生院網址(http://grs.bsu.edu.cn)
北京體育大學2016年碩士研究生招生專業目錄
全日制學術學位碩士研究生招生專業目錄



全日制專業學位碩士研究生招生專業目錄



2016年碩士研究生招生考試參考書目

