一、學校簡介
廣東海洋大學是廣東省人民政府和原國家海洋局共建的省屬重點建設大學,是一所以海洋和水產為特色、多學科協調發展的綜合性大學,是教育部本科教學水平評估優秀院校,是具有“學士、碩士、博士”完整學位授權體系的大學,是廣東省高水平大學重點學科建設高校;以水產學科為主要支撐的植物學與動物學學科首次進入了ESI全球前1%。
廣東海洋大學的前身是創建于1935年的廣東省立高級水產職業學校,她是廣東現代海洋水產教育的發端。2005年更名為廣東海洋大學。校園總面積4892畝,校舍總建筑面積達80.37萬平方米,圖書館藏書356萬冊(含電子圖書),教學科研設備值5.18億元,固定資產值20.68億元。
設有水產學院、海洋與氣象學院、食品科技學院、海洋工程學院等19個二級學院,全日制本科生、研究生、留學生近3.3萬余人。
現有教職工2061人,其中高級職稱人員706人、博士學位者535人;博士生導師72人、碩士生導師339人;特聘院士3人;雙聘院士1人;長江學者特聘教授1人;珠江學者特聘教授1人、青年珠江學者1人;先后有123人次入選近四批廣東省高等學校“千百十工程”培養對象;現有15人入選廣東省高等學校優秀青年教師培養對象、18人入選廣東省“揚帆計劃”人才培養對象。現有12個省級教學團隊、6個省級高層次研究團隊、7名省級教學名師、7名教育部高等學校教學指導委員會委員、29名廣東省高等學校本科教學指導委員會委員。
廣東海洋大學現有“水產”“食品科學與工程”和“海洋科學”等3個一級學科博士點,9個一級學科碩士點,6個碩士專業學位類別。
擁有6個省級重點學科,其中水產一級學科、水產品加工及貯藏工程二級學科被列為“攀峰重點學科”,海洋科學一級學科被列為“優勢重點學科”,機械制造及其自動化、動物遺傳育種與繁殖、農業經濟管理3個二級學科被列為“特色重點學科”。“水產”“海洋科學”和“食品科學與工程”3個博士授權一級學科在全國第四輪學科評估中,全國排名分別為第6、9、24名,廣東排名分別為第1、2、3名。擁有5個國家級特色專業、1個國家級綜合改革試點專業、4個國家首批卓越農林人才教育培養計劃改革試點專業;14個廣東省特色專業、2個廣東省名牌專業、1個廣東省重點專業、9個廣東省綜合改革試點專業、3個廣東省應用型人才培養示范專業、3個廣東省戰略新興產業特色專業。
近五年,學校承擔包括國家973計劃、國家863計劃、國家科技支撐計劃、國家自然科學基金、國家社會科學基金等科研項目共2425項,其中國家級項目286項。科研經費達7.4億元,獲得國家級和省部級科技獎勵29項。
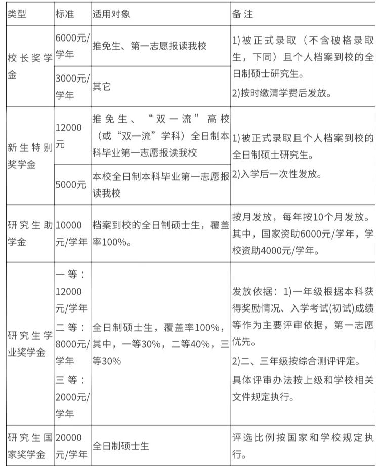
為鼓勵研究生專注學業,我校在國家獎學金、研究生學業獎學金、國家助學金的基礎上,進一步加大獎助力度,設立“校長獎學金”“新生特別獎學金”等,獎助學金覆蓋面100%。
二、報考須知
(一)招生類別
按照教育部規定,我校2021年招生分為全日制和非全日制研究生兩種培養方式。考生須在報考時選擇全日制或非全日制培養方式。在職人員報考應經單位同意并選報非全日制研究生。全日制(含學術型和專業學位型)碩士研究生、非全日制研究生學制均為3年。
(二)招生人數
我校2021年擬面向全國招收全日制碩士研究生約750人,非全日制研究生約100人,實際招生人數以國家下達文件為準。各學科(領域)實際招生數將視生源和學科(領域)情況作適當調整。
我校接收獲得推免資格的應屆本科生報讀,詳情請留意《廣東海洋大學2021年接收推薦免試攻讀碩士學位研究生章程》或直接與研招辦聯系。
(三)報考條件
報名參加全國碩士研究生招生考試的人員,須符合下列條件:
1.中華人民共和國公民。
2.擁護中國共產黨的領導,品德良好,遵紀守法。
3.身體健康狀況符合國家和招生單位規定的體檢要求。
4.考生學業水平必須符合下列條件之一:
(1)國家承認學歷的應屆本科畢業生(含普通高校、成人高校、普通高校舉辦的成人高等學歷教育等應屆本科畢業生)及自學考試和網絡教育屆時可畢業本科生。考生錄取當年入學前(具體期限由我校規定)必須取得國家承認的本科畢業證書或教育部留學服務中心出具的《國(境)外學歷學位認證書》,否則錄取資格無效。
(2)具有國家承認的大學本科畢業學歷的人員;
(3)獲得國家承認的高職高專畢業學歷后滿2年(從畢業后到錄取當年入學之日,下同)或2年以上的人員,以及國家承認學歷的本科結業生,符合招生單位根據本單位的培養目標對考生提出的具體學業要求的,按本科畢業同等學力身份報考。
(4)已獲碩士、博士學位的人員。在校研究生報考須在報名前征得所在培養單位同意。
5.報名參加法律(非法學)專業學位碩士研究生招生考試的人員,須符合下列條件:
(1)符合第4條中的各項要求;
(2)報考前所學專業為非法學專業(普通高等學校本科專業目錄法學門類中的法學類專業[代碼為0301]畢業生、專科層次法學類畢業生和自學考試形式的法學類畢業生等不得報考)。
6.報名參加法律(法學)專業學位碩士研究生招生考試的人員,須符合下列條件:
(1)符合第4條中的各項要求;
(四)報名、確認要求及事項
1.網上報名要求
網上報名日期:2020年10月10日-31日。考生登錄“中國研究生招生信息網”(公網網址:http://yz.chsi.com.cn,教育網址:http://yz.chsi.cn,以下簡稱“研招網”)瀏覽報考須知,并按教育部、省級教育招生考試機構、報考點以及報考招生單位的網上公告要求報名。報名期間,考生可自行修改網上報名信息或重新填報報名信息,但一位考生只能保留一條有效報名信息。逾期不再補報,也不得修改報名信息。
報名期間將對考生學歷(學籍)信息進行網上校驗,考生可上網查看學歷(學籍)校驗結果。考生也可在報名前或報名期間自行登錄“中國高等教育學生信息網”(網址:https://www.chsi.com.cn)查詢本人學歷(學籍)信息。
報考“退役大學生士兵”專項碩士研究生招生計劃的考生,應為高校學生應征入伍退出現役,且符合碩士研究生報考條件者。考生報名時應當選擇填報退役大學生士兵專項計劃,并按要求填報本人入伍前的入學信息以及入伍、退役等相關信息。
2.網上確認(現場確認)要求
(1)所有考生(不含推免生)均應當在規定時間內在網上或到報考點指定地點現場核對并確認其網上報名信息,逾期不再補辦。網上確認(現場確認)時間由各省級教育招生考試機構根據國家招生工作安排和本地區報考組織情況自行確定和公布。
(2)考生網上確認(現場確認)應當提交本人居民身份證、學歷學位證書(應屆本科畢業生持學生證)和網上報名編號,由報考點工作人員進行核對。報考“退役大學生士兵”專項碩士研究生招生計劃的考生還應當提交本人《入伍批準書》和《退出現役證》。
(3)所有考生均應當對本人網上報名信息進行認真核對并確認。報名信息經考生確認后一律不作修改,因考生填寫錯誤引起的一切后果由其自行承擔。
(4)考生應當按規定繳納報考費。
(5)考生應當按報考點規定配合采集本人圖像等相關電子信息。
3.資格審查:我校根據教育部規定,對報考我校考生信息和現場確認材料進行全面審查以確定考試資格。考生填報的信息與報考條件不符的,不準考試。網上學歷(學籍)校驗未通過的考生,應在我校規定時間內提供權威機構出具的認證報告,否則不準參加考試。
4.打印準考證:考生應在2020年12月19日至12月28日期間,憑網報用戶名和密碼登陸“研招網”下載打印《準考證》。《準考證》使用A4幅面白紙打印,正反兩面在使用期間不得涂改。
5.考試時間、地點:2021年全國碩士研究生招生考試初試時間為2020年12月26日至27日(每天上午8:30—11:30,下午14:00—17:00);考生的具體考試地點由報考點安排。
6.有關2021年碩士研究生招生管理規定更詳細信息請閱讀教育部文件《2021年全國碩士研究生招生工作管理規定》和《教育部辦公廳關于統籌全日制和非全日制研究生管理工作的通知》(教研廳〔2016〕2號)。
7.由于院系搬遷、培養、實習等原因,培養所在校區可能會有變化,具體以培養單位的安排為準。
8.我校招生最新信息將及時在我校網站公布,請考生及時關注廣東海洋大學研究生招生信息。如國家或學校政策變化,需對相關事項作調整的,以最新公布為準。
(五)單位信息及聯系辦法
單位代碼:10566
單位名稱:廣東海洋大學
聯系部門:廣東海洋大學研究生院研招辦
通訊地址:廣東省湛江市麻章區海大路1號
郵碼:524088
電話(傳真):0759-2396185
聯系人:趙老師、陸老師
電子信箱:gdouyjs@163.com
學校主頁:http://www.gdou.edu.cn
研究生院主頁:http://yjs.gdou.edu.cn
三、收費標準和獎助政策
(一)收費標準
(1)6000元/學年(不含藝術、法律、風景園林);
(2)藝術碩士16000元/學年;
(3)法律碩士10000元/學年;
(4)風景園林碩士8000元/學年。
2.非全日制碩士研究生學費標準:
(1)工程碩士專業學位8000元/學年;
(2)農業碩士專業學位8000元/學年;
(3)法律碩士專業學位12000元/學年;
(4)風景園林碩士專業學位10000元/學年。
3.住宿費1300-1700元/學年,實際收取金額以政府主管部門最新核準價為準。
(二)獎助政策
學校特設“校長獎學金”“新生特別獎學金”,并大幅提高學業獎學金、助學金獎助力度,鼓勵更多優秀青年學生報考我校全日制碩士研究生。具體資助政策如下:
1.學校獎助金(適用全日制碩士生)

2.學院資助(適用全日制碩士生)

注:①學院資助具體政策由各招生學院修訂和負責解釋;
②學院資助主要是對研究生參與科研工作的助研津貼,學院和導師可按研究生實際參與科研工作情況作適當調整。
3.“三助一輔”和助學貸款
(1)研究生“三助一輔”崗位津貼:800-1000元/生/月。學校每學年提供助管、助研、助教和輔導員助理崗位,基本滿足研究生需求;與湛江市委組織部合作每年選派研究生到湛江市相關單位部門掛職鍛煉,學校和掛職單位均發給足額補助。
(2)國家助學貸款:建議家庭經濟困難學生入學前,憑錄取通知書,向戶籍所在地縣級教育行政部門申請生源地信用助學貸款。
以上就是“2021考研招生簡章:廣東海洋大學2021年碩士研究生招生章程”的全部內容了,更多考研信息請持續關注。