各位2021級碩士研究生:
為順利辦好入學相關手續,現將有關事宜通知如下:
一、錄取通知書寄送地址確認
1.學校將按初試報名時的通訊地址郵寄錄取通知書,如確有變更需求,擬錄取考生須在6月28日前登錄碩士研究生招生信息管理系統進行修改,保證地址準確無誤。
2.擬錄取考生中的推免生(含直博生),需先注冊賬號,然后登錄系統修改信息。
二、人事檔案
1.錄取類別為非定向的擬錄取考生:調檔函將隨錄取通知書寄送考生本人,由考生轉交檔案部門,檔案部門須按調檔函要求歸檔,并通過郵政機要件或中國郵政EMS轉入我校。
寄送地址:寧夏銀川市興慶區勝利街1160號寧夏醫科大學雁湖校區研究生院(此處還須加注擬錄取的學院,如:臨床醫學院)。
聯系人:單老師
聯系電話:0951-6980183
郵政編碼:750004
2.錄取類別為定向的擬錄取考生:人事檔案不轉入我校,請點擊下載 寧夏醫科大學接受定向培養碩士研究生協議書.doc,并與所在單位簽署定向培養協議書一式三份(A3紙打印),入學報到時上交。
3.雙少生:調檔函將隨錄取通知書寄送考生本人,由考生轉交檔案部門,檔案部門須按調檔函要求歸檔,并通過郵政機要件或中國郵政EMS轉入我校;同時,請點擊下載 寧夏醫科大學接受定向培養碩士研究生協議書.doc,并與所在單位簽署定向培養協議書一式三份(A3紙打印),入學報到時上交。
三、黨組織關系
1.區內擬錄取考生:黨組織關系轉入必須通過“全國黨員信息管理系統”轉移。
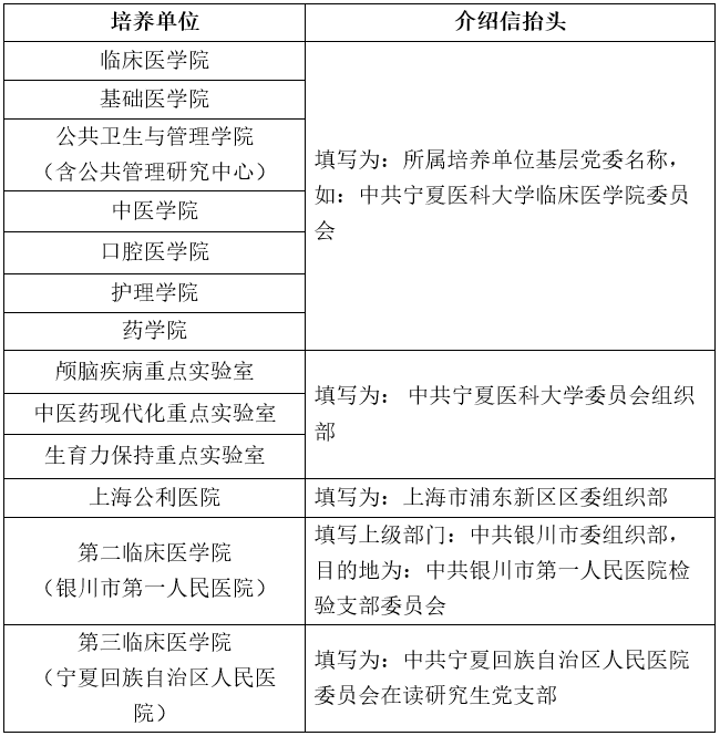
2.區外擬錄取考生:黨組織關系轉入須出具紙質介紹信。
抬頭單位信息請按下表填寫:

四、戶口遷移
遷入地址為:寧夏銀川市興慶區勝利街1160號寧夏醫科大學。有戶口遷移需求的擬錄取考生可在入學后將戶口遷移材料上交至學院,由所在學院統一收取。
保衛處戶籍科咨詢電話:0951-6980152。(工作時間:9:00-11:30,14:30-17:00)
五、新生加群通知
為方便2021級擬錄取碩士研究生實時咨詢,現建立我校2021級新生QQ群,有關研究生新生入學事宜可入群咨詢,請擬錄取考生即日起至7月5日在有效時限內申請進群。
QQ群號:472646808,需填寫“專業-姓名”進行申請。
原文標題:關于2021級碩士研究生新生入學等相關事宜的通知
原文鏈接:http://www.nxmu.edu.cn/yjsy/info/1010/2456.htm
以上就是小編分享“2022考研:寧夏醫科大學2021年研究生新生入學須知”的全部內容,想了解更多相關信息請持續關注本網站。
以上就是小編分享“2022考研:寧夏醫科大學2021年研究生新生入學須知”的全部內容,想了解更多相關信息請持續關注本網站。