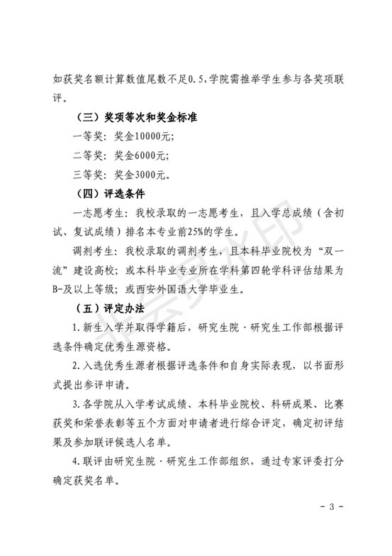
學費是考研兒在擇校時另一個需要考慮的因素,目前已經有多所學校發布2019年碩士研究生學費標準。今天,小編整理了“西安外國語大學碩士研究生優秀生源獎學金實施辦法(2018年修訂)”,希望能幫助到你!




圖片來源:西安外國語大學
以上就是“西安外國語大學碩士研究生優秀生源獎學金實施辦法(2018年修訂)”的全部內容!更多研究生學費內容,盡在研線網“考研學費”欄目!
學費是考研兒在擇校時另一個需要考慮的因素,目前已經有多所學校發布2019年碩士研究生學費標準。今天,小編整理了“西安外國語大學碩士研究生優秀生源獎學金實施辦法(2018年修訂)”,希望能幫助到你!




圖片來源:西安外國語大學
以上就是“西安外國語大學碩士研究生優秀生源獎學金實施辦法(2018年修訂)”的全部內容!更多研究生學費內容,盡在研線網“考研學費”欄目!
掃碼添加獲取各院校復試名單及錄取名單
【版權與免責聲明】本站所提供的內容除非來源注明研線網,否則內容均為網絡轉載及整理,并不代表本站贊同其觀點和對其真實性負責。文章由本站編輯整理發出,僅供個人交流學習使用。如本站稿件涉及版權等問題,請聯系本站管理員予以更改或刪除。