學費與獎助學金
學費標準:學術學位碩士7000元/生.年;專業學位碩士13000元/生.年。
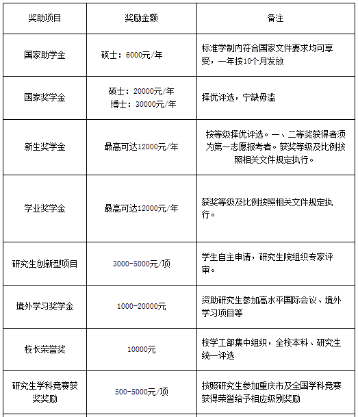
獎助學金參考下表:
獎助學金主要面向以全日制脫產方式學習的非定向碩士研究生評選,評選細則以學校相關文件及通知為準。
表中具體內容如有調整,以學校更新通知為準。


以上就是“2021考研學費:重慶工商大學2021年碩士研究生學費標準及獎助政策”,的全部內容!更多院校的學費信息,點擊考研學費欄目,祝同學們考研成功!
學費與獎助學金
學費標準:學術學位碩士7000元/生.年;專業學位碩士13000元/生.年。
獎助學金參考下表:
獎助學金主要面向以全日制脫產方式學習的非定向碩士研究生評選,評選細則以學校相關文件及通知為準。
表中具體內容如有調整,以學校更新通知為準。


掃碼添加獲取各院校復試名單及錄取名單
【版權與免責聲明】本站所提供的內容除非來源注明研線網,否則內容均為網絡轉載及整理,并不代表本站贊同其觀點和對其真實性負責。文章由本站編輯整理發出,僅供個人交流學習使用。如本站稿件涉及版權等問題,請聯系本站管理員予以更改或刪除。