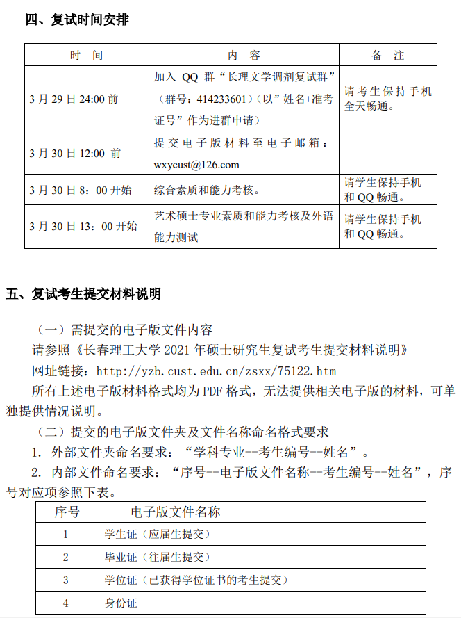
考研是場信息戰,必須搶占先機!考研調劑更是如此。以下是“2021考研調劑:長春理工大學文學院2021年碩士研究生招生考試調劑復試安排(二)”的全部內容。
你在找調劑信息?告別東看西看,留在研線網。
調劑信息看到眼酸手軟,定期福利不斷不妨進群一探究竟!

調劑信息看到眼酸手軟,定期福利不斷不妨進群一探究竟!

21非管理類調劑 21管理類調劑
一、考研復試大師推薦理由
①這是一款考研人都在用的小程序,內含復試真題,你要選擇年份就能看到相關真題,而且免費試用。
②英語口語練習,包含英語自我介紹和抽題速達。
③大數據智能評估上岸率,關于你能上岸的幾率是多少!提前測評做好心理準備。
④復試論壇可以討論復試相關問題以及記錄點滴事情。
全局圖安排,微信搜索“考研復試大師”小程序,解鎖新功能吧!

二、考研調劑大師推薦理由
①100萬+條調劑信息供考生們查看。
②詳細的調劑流程步驟和常見調劑問題。
③想要第一時間獲得意向調劑院校的最新通知,那你需要一個調劑意向填寫。
④咨詢答疑、調劑通關計劃都是準備調劑考生們的福音。
①100萬+條調劑信息供考生們查看。
②詳細的調劑流程步驟和常見調劑問題。
③想要第一時間獲得意向調劑院校的最新通知,那你需要一個調劑意向填寫。
④咨詢答疑、調劑通關計劃都是準備調劑考生們的福音。
全局圖安排,微信搜索“考研調劑大師”小程序,解鎖新功能吧!

新聞快車道:各省市各大研招院校2021考研調劑信息安排匯總
最新預調劑系統開通院校匯總!這所大學最先開通!
原文標題:2021年碩士研究生招生考試調劑復試安排(二)
原文鏈接:http://wx.cust.edu.cn/xytz/75584.htm



