2021考研國家線正式公布!對于未高于國家線10分的考生,保守起見,都要進行準備考研調劑信息的相關信息了。調劑是一個信息戰,分數、速度和時機缺一不可,如果想要走調劑,一定要抓緊時間準備,調劑的時間和名額都很緊張,今天小編給大家整理了“敲重點!2021考研調劑相關信息系統還有2天左右開通!考研調劑流程和步驟來啦!”的內容。希望對你們有幫助。
2021考研調劑系統入口:https://yz.chsi.com.cn/yztj/
開通時間:2021年3月20日左右
你在找調劑信息?告別東看西看,留在研線網。
調劑信息看到眼酸手軟,定期福利不斷,不妨進群一探究竟!

1、確定調劑的選擇標準和范圍
雖說調劑時要“廣撒網”,但也不是說只要看到了調劑信息就去聯系。
在調劑前,我們首先要想好一件事:是有選擇性地調劑還是“有學就上”?
如果是有選擇性地調劑,可以先給自己劃定一條“底線”。最不濟,哪些學校是自己肯定不會考慮的。在可考慮的范圍內,列舉出自己調劑時會考量的點,比如學校位置、院校名氣、專業排名、綜合實力、導師實力等。根據自己對這些因素的重視程度,劃定出選擇范圍和優先級。
如果是第二種情況,不用考慮太多。只要符合對方的調劑要求,自己也能接受,就可以先聯系著試試。
2、大量搜集調劑信息
調劑信息的搜尋,最靠譜的辦法就是在報考院校的研究生官網查詢調劑名額,獲取聯系方式。但是也要通過別的途徑尋找信息,比如:研招網、研線網、院校的QQ群,報考院校的相關論壇,各種調劑群等。
3、篩選出可調劑院校
先根據第1步里設定的調劑標準劃定出可調劑范圍,在可調劑范圍里,快速過濾掉不適合自己的調劑。
因為一般只有專業相同或相近才可以調劑,所以先可以過濾掉這部分。其次是有硬性條件不滿足的,比如導師說四六級沒過的一定不要聯系他,或者指明本科必須是211或985的,如果自己不滿足這些要求,還是要謹慎對待,不要浪費太多時間。
4、確定院校,準備材料,開始聯系
可以把適合的院校整理成一份表格,已經聯系的畫√,被否決的可以刪掉,等不到消息的標注待定,這樣一目了然。
時間和速度對于調劑很重要。一定要在看到調劑的時候,快速地聯系導師,前提是要提前準備好調劑的材料,不要等到信息堆積的時候再去聯系,到時候難免凌亂。
最后提醒大家:一定要多發郵件,廣投簡歷,不要怕被拒絕,也不要在一個學校上面糾結,多嘗試就多一份收獲的希望。
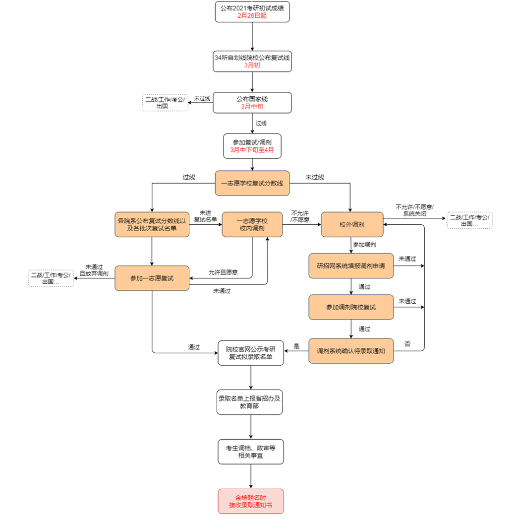
2021考研調劑流程

以上就是小編整理的“2021考研調劑信息系統還有2天左右開通!考研調劑流程和步驟來啦!”內容,希望能給備戰考研考生提供幫助。