關于2020年國民經濟和社會發展計劃執行情況與2021年國民經濟和社會發展計劃草案的報告
——2021年3月5日在第十三屆全國人民代表大會第四次會議上
國家發展和改革委員會
各位代表:
受國務院委托,現將2020年國民經濟和社會發展計劃執行情況與2021年國民經濟和社會發展計劃草案提請十三屆全國人大四次會議審查,并請全國政協各位委員提出意見。
一、2020年國民經濟和社會發展計劃執行情況
2020年是新中國歷史上極不平凡的一年。面對嚴峻復雜的國際形勢、艱巨繁重的國內改革發展穩定任務特別是新冠肺炎疫情的嚴重沖擊,以習近平同志為核心的黨中央統攬全局,保持戰略定力,準確判斷形勢,精心謀劃部署,果斷采取行動,付出艱苦努力,及時作出統籌疫情防控和經濟社會發展的重大決策。各地區各部門堅持以習近平新時代中國特色社會主義思想為指導,全面貫徹黨的十九大和十九屆二中、三中、四中、五中全會精神,按照黨中央、國務院決策部署,認真執行十三屆全國人大三次會議審議批準的《政府工作報告》、2020年國民經濟和社會發展計劃,落實全國人大財政經濟委員會審查意見,沉著冷靜應對風險挑戰,堅持高質量發展方向不動搖,統籌疫情防控和經濟社會發展,扎實做好“六穩”工作,全面落實“六保”任務,我國經濟運行逐季改善、逐步恢復常態,在全球主要經濟體中唯一實現經濟正增長,脫貧攻堅戰取得全面勝利,決勝全面建成小康社會取得決定性成就,交出一份人民滿意、世界矚目、可以載入史冊的答卷。
(一)堅持把人民生命安全和身體健康放在第一位,抗疫斗爭取得重大戰略成果。面對突如其來的新冠肺炎疫情帶來的嚴峻考驗,習近平總書記親自指揮、親自部署,團結帶領全國各族人民迅速打響疫情防控的人民戰爭、總體戰、阻擊戰,用1個多月的時間初步遏制疫情蔓延勢頭,用2個月左右的時間將本土每日新增病例控制在個位數以內,用3個月左右的時間取得武漢保衛戰、湖北保衛戰的決定性成果,此后又有效處置多起局部地區聚集性或散發疫情。
一是全力以赴做好疫情防控救治工作。按照堅定信心、同舟共濟、科學防治、精準施策的總要求,堅持全國一盤棋,迅速成立中央應對疫情工作領導小組,向湖北派出中央指導組,充分發揮國務院聯防聯控機制作用,舉全國之力開展武漢保衛戰、湖北保衛戰,快速阻斷本土疫情傳播。明確“四早”、“四集中”要求,費用全部由國家承擔,著力提高收治率和治愈率、降低感染率和病亡率。開展聯防聯控和群防群控,各?。▍^、市)相繼啟動重大突發衛生事件一級響應,組織干部力量下沉抓好社區防控,引導各類社會組織、專業社會工作者和志愿服務力量依法有序參與疫情防控和社會服務。扎實做好醫療物資保障和生活必需品保供穩價工作,快速實現口罩等醫療防護物資、醫療救治設備、醫治床位從嚴重短缺到基本滿足疫情防控需要;千方百計協調解決重點物資生產核心崗位用工,保障糧油與肉禽蛋菜奶等食品的市場供應和價格基本穩定,多措并舉確保能源供應安全穩定,有效保障醫療廢物、廢水安全處置。注重科研攻關和臨床救治、防控實踐相協同,第一時間研發出核酸檢測試劑盒,加快有效藥物篩選和疫苗研發,國產疫苗接種正式啟動,充分發揮科技對疫情防控的支撐作用。針對境外疫情擴散蔓延,加強輸入性風險防控,做好對境外我國公民關心關愛,開辟臨時航班有序接回我國在外困難人員。
二是毫不放松抓好常態化疫情防控。適時將全國總體防控策略調整為“外防輸入、內防反彈”,推動防控工作由應急性超常規防控向常態化防控轉變,健全及時發現、快速處置、精準管控、有效救治的常態化防控機制。充分利用現代信息技術,廣泛應用健康碼識別,持續提升常態化疫情防控精準性,有效保障企業正常生產和居民正常生活。面對局部點狀疫情反彈,堅持分區分級防控,有針對性調整區域疫情風險等級,及時開展流行病學調查和大數據追蹤溯源。著力查補薄弱環節,持續提升新冠病毒核酸檢測能力,盯緊冷鏈物流等重點行業加強防控。

三是深入推進疫情防控國際合作。本著公開、透明、負責任的態度,認真履行國際義務,最早向世界通報疫情,第一時間發布新冠病毒基因序列等信息,第一時間公布診療方案和防控方案,堅定支持世界衛生組織發揮領導作用。開設疫情防控網上知識中心并向所有國家開放,公開發布8版診療方案、7版防控方案,毫無保留同各方分享防控和救治經驗。發起新中國成立以來規模最大的全球人道主義行動,向世界衛生組織和聯合國全球人道主義應對計劃提供支持,為有需要的34個國家派出36支醫療專家組,向150個國家和13個國際組織提供抗疫援助。發揮抗疫物資最大供應國優勢,全年向200多個國家提供了超過2200億只口罩、23億件防護服、10億人份檢測試劑盒。積極推進藥物、疫苗研發合作和國際聯防聯控,幫助發展中國家克服疫情帶來的困難。
(二)圍繞市場主體的急需制定和實施宏觀政策,經濟運行持續穩定恢復。面對歷史罕見的沖擊,我們在“六穩”工作基礎上,明確提出“六保”任務,特別是保就業保民生保市場主體,以保促穩、穩中求進。立足國情實際,既及時果斷又保持定力,堅持不搞“大水漫灌”,科學把握規模性政策的平衡點,加大宏觀政策應對力度,經濟發展的內生動力、平衡性和可持續性進一步增強。
一是主要指標好于預期。2020年,國內生產總值達101.6萬億元,增長2.3%。城鎮新增就業1186萬人,年末城鎮調查失業率為5.2%。居民消費價格指數上漲2.5%。國際收支基本平衡,外匯儲備保持在3萬億美元以上。

二是助企紓困政策有效實施。減稅降費紅利深度釋放,實施階段性大規模減稅降費,階段性減免小規模納稅人增值稅,階段性減免養老、失業、工傷三項社會保險單位繳費部分,減半征收職工醫療保險單位繳費部分,落實住房公積金階段性支持政策,全年為市場主體減負超過2.6萬億元。創新宏觀政策實施方式,中央財政對新增2萬億元資金建立直達機制,省級財政加大資金下沉力度,共同為市縣基層落實惠企利民政策及時補充財力。通過降低存款準備金率、中期借貸便利、公開市場操作、再貸款再貼現、創新直達實體經濟的貨幣政策工具等方式,共推出9萬多億元的貨幣支持措施。通過貸款市場報價利率(LPR)改革推動社會融資成本下降。大型商業銀行普惠小微企業貸款增長50%以上,全年金融系統向實體經濟讓利1.5萬億元。階段性對部分服務業小微企業和個體工商戶減免緩收房屋租金。

三是市場主體預期穩定向好。迅速建立并不斷完善全國疫情信息發布機制,實事求是、公開透明發布疫情權威信息,有效保障企業正常生產和居民正常生活。充分發揮宏觀政策協調機制和重點省市“六穩”、“六保”會商機制作用,中央與地方之間、部門之間的政策聯動協調不斷增強,宏觀經濟治理體系更加完善,政策穩定性、可預期性和透明度進一步提升。解讀形勢和政策更加及時,回應社會關切更加積極,有效穩定市場主體發展信心。
(三)堅決打好三大攻堅戰,主要目標任務如期完成。瞄準突出問題和薄弱環節狠抓政策落實,脫貧攻堅戰取得了全面勝利,污染防治力度不斷加大,重大風險得到有效防控。
一是脫貧攻堅戰取得了全面勝利。實施掛牌督戰,項目資金向“三區三州”等深度貧困地區傾斜。針對疫情、汛情對脫貧攻堅帶來的不利影響,優先支持貧困勞動力務工就業,多渠道擴大以工代賑實施規模,加大產業扶貧和就業扶貧力度,強化產銷對接和科技幫扶,開展消費扶貧行動,及時落實兜底保障等幫扶措施。出臺易地扶貧搬遷后續扶持若干政策措施,“十三五”960多萬人易地扶貧搬遷建設任務全面完成。著力鞏固“三保障”成果,統籌運用基本醫保、大病保險和醫療救助等制度保障,有效減輕貧困人口就醫費用負擔,脫貧攻堅農村危房改造掃尾工程按期完成,全面解決現行標準下的貧困人口飲水安全問題。開展國家脫貧攻堅普查,建立防止返貧監測和幫扶機制。現行標準下9899萬農村貧困人口全部脫貧,全國832個貧困縣全部摘帽,12.8萬個貧困村全部出列,絕對貧困和區域性整體貧困得到解決。

二是污染防治攻堅戰圓滿完成階段性目標。扎實推進節能減排,單位國內生產總值能耗和單位國內生產總值二氧化碳排放量繼續下降,非化石能源占能源消費總量比重達15.9%。繼續打好藍天、碧水、凈土保衛戰,持續實施重點區域秋冬季大氣污染綜合治理,開展夏季臭氧(O3)污染防治攻堅,積極穩妥推進北方地區冬季清潔取暖,有序推進鋼鐵行業超低排放改造,扎實推進柴油貨車污染治理,積極推進“公轉鐵”、“公轉水”,全國地級及以上城市空氣質量優良天數比率達87%。長江、黃河等大江大河重點流域及渤海等重點海域環境質量加快改善,飲用水水源保護和城市黑臭水體治理力度加大,地表水質量達到或好于Ⅲ類水體比例達83.4%,劣Ⅴ類水體比例降至0.6%。深入實施國家節水行動,萬元國內生產總值用水量預計下降1.9%。推動受污染耕地和污染地塊安全利用。持續實施農業農村污染治理攻堅,全面開展“無廢城市”建設試點,扎實推進污水資源化利用、塑料污染治理、醫療廢物處置,推動資源循環利用基地和大宗固體廢棄物綜合利用基地建設,基本實現固體廢物零進口目標。加快構建現代環境治理體系,實現全國固定污染源排污許可全覆蓋。扎實推進國家生態文明試驗區建設。強化生態保護修復,持續開展大規模國土綠化行動,深入推進三江源、祁連山等重點區域綜合治理,森林草原防滅火、濕地保護等重要生態系統保護管理能力有效提升。深入推進生態保護紅線監管工作。創建綠色產業示范基地,推廣先進綠色技術。積極應對氣候變化,提高國家自主貢獻目標,參與和引領全球氣候治理。開展全國碳排放權交易市場第一個履約周期配額分配。
三是防范化解重大風險取得良好成效。穩妥化解地方政府債務風險,持續推進結構性去杠桿,堅決遏制地方政府隱性債務增長。及時處置一批重大金融風險隱患,各類高風險金融機構得到有序處置,影子銀行風險持續收斂,“精準拆彈”有力有效,互聯網金融風險有效防控,逐步建立多元化的債券違約處置機制,初步建立系統重要性金融機構、金融控股公司、金融基礎設施等統籌監管框架,防范化解重大金融風險攻堅戰取得重要階段性成果,金融市場運行平穩有序。提升重要材料、關鍵零部件、核心元器件和關鍵軟件的穩定供應水平,著力保持產業鏈供應鏈穩定。
(四)深入推進創新驅動發展,科技實力進一步提升。創新在我國現代化建設全局中的核心地位不斷增強,全國研究與試驗發展經費投入強度為2.4%,科技進步貢獻率提高至60%以上。
一是創新能力建設進一步加強。重大科技成果持續涌現,“嫦娥五號”任務首次實現我國地外天體采樣返回,我國首次火星探測任務“天問一號”探測器成功發射,500米口徑球面射電望遠鏡(FAST)正式開放運行,“北斗三號”全球衛星導航系統正式開通,量子計算原型系統“九章”成功研制,全海深載人潛水器“奮斗者”號完成萬米深潛。國家實驗室相繼掛牌,新一代人工智能、量子通信與量子計算機、腦科學和類腦研究等“科技創新2030-重大項目”加快部署實施,深度參與熱核聚變實驗堆計劃等國際大科學計劃。創新平臺建設加速推進,在新一代信息技術、生物醫藥、新能源等戰略性領域高水平建設一批國家產業創新中心、工程研究中心、技術創新中心、制造業創新中心和企業技術中心,高能同步輻射光源、硬X射線自由電子激光、未來網絡試驗設施等國家重大科技基礎設施加快建設。
二是關鍵核心技術攻關深入推進。實施“揭榜掛帥”等機制,積極探索完善社會主義市場經濟條件下關鍵核心技術攻關新型舉國體制,打好關鍵核心技術攻堅戰,加快解決“卡脖子”問題。不斷創新支持方式,強化企業創新主體地位,激勵企業加大研發投入,支持企業聯合科研院所和上下游企業開展技術研發。
三是新產業新業態逆勢成長。國家戰略性新興產業集群發展工程深入實施,推動民用空間基礎設施加快建設,5G、數據中心、工業互聯網等新型基礎設施建設穩步推進,集成電路產業有序發展。推動產業數字化智能化改造,推進國家數字經濟創新發展試驗區建設,開展數字化轉型伙伴行動、中小企業數字化賦能專項行動、數字經濟新業態培育行動,帶動更多中小微企業“上云用數賦智”。傳統產業數字化轉型持續推進,電商扶貧力度不斷加強。
四是重點區域創新高地建設加快推進。北京、上海、粵港澳大灣區國際科技創新中心建設整體格局初步形成,綜合性國家科學中心建設成效顯著,產業創新高地建設深入推進,國家自主創新示范區和國家高新技術產業開發區加快建設,生產力布局和創新力量布局實現進一步融合。
五是創新創業創造新生態持續構建。全國復制推廣第三批20項全面創新改革經驗。采取線上線下相結合的方式舉辦2020年全國雙創活動周,布局建設第三批雙創示范基地。聚焦創業帶動就業,開展社會服務領域創業就業示范。加大創業擔保貸款政策實施力度。全年日均凈增市場主體4.1萬戶,其中企業1.3萬戶。
(五)堅定實施擴大內需戰略,強大國內市場加快形成。著力暢通供需循環,深入挖掘和激發國內市場需求潛力,內需對經濟增長的拉動力穩步提升。
一是消費基礎作用進一步增強。積極支持以新業態新模式引領新型消費加快發展,加快培育建設國際消費中心城市,文化和旅游消費、信息消費試點示范有序推進,養老托育等服務消費擴容提質,電子商務進農村綜合示范深入實施。穩定和擴大汽車等大宗消費,提振餐飲消費,農村消費潛力進一步釋放。加快廢舊家電回收體系建設,推動家電更新消費。全年社會消費品零售總額達39.2萬億元。全國網上零售額達11.8萬億元,增長10.9%,其中實物商品網上零售額增長14.8%,占社會消費品零售總額的24.9%。
二是投資關鍵作用進一步發揮。出臺推動基礎設施高質量發展的意見、推動都市圈市域(郊)鐵路加快發展的意見,加大“兩新一重”領域投資力度,開工建設川藏鐵路等一批重大工程。加快下達中央預算內投資計劃,及時調整優化結構,進一步集中力量辦好國家層面的大事、難事、急事。重點支持公共衛生等疫情暴露的短板弱項和鐵路、公路、水運、機場、重大水利、重大科技和能源基礎設施、城鎮老舊小區改造等領域建設。擴大地方政府專項債券使用范圍,支持國家重大戰略項目建設。用好向民間資本推介項目長效機制,支持民間投資參與重大工程建設。啟動基礎設施領域不動產投資信托基金(REITs)試點,盤活基礎設施存量資產。深化投資審批制度改革,積極探索投資項目承諾制,多個審批環節統一受理、同步評估、并聯審批有序推進。全年固定資產投資(不含農戶)增長2.9%,對經濟恢復增長發揮了重要作用。

三是現代流通體系加快建設。推動現代物流業高質量發展,新布局建設22個國家物流樞紐。優化發展環境促進生鮮農產品流通,面向特色農產品優勢產地、集散地布局建設17個國家骨干冷鏈物流基地,“通道+樞紐+網絡”的現代物流運行體系加快形成。創新物流服務模式,鼓勵“互聯網+”貨運物流新業態健康規范發展,促進物流業制造業深度融合、創新發展。統籌降低流通領域制度性交易成本、技術性成本,積極推動物流降本增效。
(六)持續深化供給側結構性改革,產業結構調整邁出新步伐。堅持把發展經濟著力點放在實體經濟上,經濟質量效益和核心競爭力不斷提高。
一是制造業高質量發展扎實推進。實施增強制造業核心競爭力工程。開展先進制造業集群培育試點示范,發揮好先進制造產業投資基金作用。深化新一代信息技術與制造業融合發展,進一步完善工業互聯網平臺賦能體系。引導企業開展智能化、綠色化、服務化改造,建成一批高水平智能制造示范工廠和綠色制造示范項目,促進傳統產業安全、綠色、集聚、高效發展。持續鞏固去產能成果,優化重大生產力布局。堅持“上大壓小、增優汰劣”,優化煤炭產能結構,全年淘汰落后產能1億噸以上。完善鋼鐵項目產能置換和備案辦法,全面完成“十三五”期間壓減粗鋼產能目標任務,積極推進鋼鐵企業兼并重組。進一步優化石化產業布局,推動重大石化項目建設和城鎮人口密集區危險化學品生產企業搬遷改造。促進稀土等戰略性礦產資源產業高質量發展,規范資源開發秩序。推動智能汽車創新發展。成功舉辦云上2020年中國品牌日系列活動。
二是現代服務業發展邁出堅實步伐。積極構建優質高效、競爭力強的服務產業體系。出臺進一步推進服務業改革開放發展的指導意見,組織首批先進制造業和現代服務業融合發展試點,積極推動產業共性技術研發、工業設計、總集成總承包、全生命周期管理、檢驗檢測認證等生產性服務業發展。
三是糧食安全和農副產品市場供應得到有力保障。穩定糧食生產,糧食產量連續6年保持在1.3萬億斤以上,實現谷物基本自給、口糧絕對安全。加強糧食供需形勢分析研判,進一步完善糧食儲備調控體系。完善糧食“產購儲加銷”協同保障機制,優化儲備品種結構和區域布局,建立政府儲備規模動態調整機制,支持建設234個糧食倉儲物流和應急項目,不斷提升糧食倉儲能力、提高糧食流通效率,多環節全鏈條系統化減少糧食產后損失。及時跟蹤研判生豬市場形勢變化,加強動物防疫基礎設施建設,做好非洲豬瘟常態化防控,生豬生產加快恢復,聚焦重要時段投放中央凍豬肉儲備,有效保障了豬肉等重要民生商品的供應。“菜籃子”、“果盤子”等產品數量充足,均衡供應能力明顯增強。
四是能源安全保障能力持續提升。積極推進煤電油氣產供儲銷體系建設,進一步增強緊缺礦產資源自主保障能力,推動國內油氣增儲上產,加強油氣儲備能力和重大電力工程建設。全國大電網基本實現聯通,西電東送能力達到2.6億千瓦。風電、太陽能、水電裝機規模保持世界第一,非化石能源發電裝機規模增長到9.8億千瓦。持續開展電力系統靈活性改造,風電、光伏發電和水能利用率均提高到96%以上。

(七)深入實施鄉村振興戰略,農業農村發展勢頭持續向好。統籌推進“三農”工作,不斷優化現代農業產業體系、生產體系、經營體系,農業農村發展水平明顯提高。
一是農業供給側結構性改革進一步深化。實施藏糧于地、藏糧于技戰略。農業基礎設施條件不斷改善,完成8000萬畝高標準農田年度建設任務。農業科技支撐不斷加強,農作物耕種收綜合機械化率達到71%。動植物保護能力提升工程深入實施,農業防災減災能力不斷增強。區域化布局、規?;洜I、標準化生產、社會化服務、品牌化營銷成為農業發展的新趨勢,有效提高了土地生產率、勞動生產率。積極推進土地托管、代耕代種、生產服務外包等規模經營方式,全國農村承包耕地流轉達到5.55億畝。金融支農投入穩步增加,年末涉農貸款余額38.95萬億元,增長10.7%。
二是農村產業融合發展深入推進。已認定兩批共200個國家農村產業融合發展示范園,探索創新融合發展的有效路徑。農產品加工流通業加快發展,農業產業鏈、價值鏈不斷延伸,農產品產加銷一體化進程明顯加快。農業農村多種功能得到釋放,農村電商、休閑觀光農業、鄉村旅游等新業態蓬勃發展。
三是美麗宜居鄉村建設全力推進。深入實施村莊清潔行動,制定完善農村廁所革命、生活污水和生活垃圾治理相關標準規范,農村人居環境整治三年行動方案目標任務順利完成,農村衛生廁所普及率超過68%,農村生活垃圾進行收運處理的行政村比例超過90%。強化水電路等農村基礎設施短板領域和薄弱環節建設,推動農村公共基礎設施管護體制改革。完成新一輪農網改造,能源普遍服務水平大幅提升。
(八)加快構建區域協調發展新機制,區域發展格局進一步優化。更加注重發揮區域比較優勢,著力促進城鄉融合發展,區域優勢互補、協調發展的格局持續優化,主體功能區戰略穩步推進,“多規合一”的國土空間規劃體系正在形成。
一是以人為核心的新型城鎮化扎實推進。戶籍制度改革深入推進,城區常住人口300萬以下城市基本取消落戶限制,1億非戶籍人口落戶城鎮目標順利實現。城鎮化空間格局持續優化,成渝地區雙城經濟圈建設規劃綱要編制實施,關中平原、蘭州-西寧等城市群建立協調推進機制,南京、廣佛、長株潭等都市圈同城化水平持續提升。縣城補短板強弱項工作穩步推進,國家新型城鎮化綜合試點順利收官,一批有效經驗在全國復制推廣。特色小鎮逐步走上規范健康發展軌道。國家城鄉融合發展試驗區全面啟動探索試驗。
二是區域重大戰略深入實施??v深推進京津冀協同發展,積極穩妥疏解北京非首都功能,高標準高質量推進雄安新區規劃建設,加快北京城市副中心建設,持續實施協同發展重大項目,加大京津冀地區城際鐵路規劃建設力度。扎實推進長江經濟帶生態環境系統性保護修復,大力實施城鎮污水垃圾、化工污染、農業面源污染、船舶污染以及尾礦庫治理“4+1”工程,長江流域重點水域“十年禁漁”全面啟動,深入開展綠色發展試點示范,長江保護法正式出臺。穩步推進粵港澳大灣區建設,加大科技創新和產業協同力度,深入推進重大合作平臺建設,實施粵港澳大灣區城際鐵路建設規劃,基礎設施和規則機制互聯互通取得新進展,《深圳建設中國特色社會主義先行示范區綜合改革試點實施方案(2020-2025年)》出臺實施。扎實推進長三角一體化發展,推進重大平臺建設和跨區域合作,積極構建協同創新網絡體系,持續深化生態環境共保聯治,提升基礎設施互聯互通水平,加快公共服務便利共享。黃河流域生態保護和高質量發展規劃綱要印發實施。
三是區域協調發展戰略落細落實。持續推進西部大開發形成新格局,支持東北地區全面振興,促進中部地區加快崛起,出臺實施支持湖北省經濟社會發展一攬子政策,繼續推動東部地區率先發展。有力推進重點領域重點平臺建設,支持國家級新區和承接產業轉移示范區重點項目建設。革命老區、民族地區、邊境地區、生態退化地區、資源型地區、老工業地區振興發展邁出新步伐。堅持陸海統籌,穩步推進海洋經濟發展。
(九)全面深化改革推向縱深,市場主體信心和活力進一步增強。社會主義市場經濟體制加快完善,全面深化改革取得新的突破,發展活力和內生動力進一步增強。
一是要素市場化配置體制機制進一步完善。深化土地計劃管理方式改革,賦予省級人民政府更多自主權,啟動新一輪農村宅基地制度改革試點,調整完善土地出讓收入使用范圍,優先支持鄉村振興。加快完善技能人才評價制度,民營企業職稱評審渠道逐漸打通,區域一體化人才資格互認機制穩步推進。深化科技成果使用權、處置權和收益權改革,開展賦予科研人員職務科技成果所有權或長期使用權試點。開展公共數據資源開發利用試點,推進政務數據有序共享。制定建設高標準市場體系行動方案。

二是國有企業改革深入推進。大力實施國企改革三年行動,剝離辦社會職能和解決歷史遺留問題主體任務基本完成,國有企業混合所有制改革積極穩妥深化,國有資產監管的系統性針對性有效性顯著增強,市場化經營機制建設邁出新步伐。深化重點行業改革,推動電網企業剝離裝備制造等競爭性業務。國家石油天然氣管網集團有限公司完成油氣管網資產、人員、業務交接,實現并網運行,推動油氣管網向社會資本、市場主體公平開放。
三是民營企業發展環境持續改善。在放寬市場準入、加強金融支持、營造公平競爭環境、保護企業和企業家合法權益等方面出臺一系列政策舉措。民營企業進入油氣勘探開采的準入限制逐步放開,支持民營企業參與交通基礎設施建設發展。商業銀行對民營企業“敢貸、愿貸、能貸”的長效機制加快建立,清理拖欠民營企業中小企業賬款行動取得重要成果,妨礙統一市場和公平競爭的政策措施清理工作深入推進,涉政府產權糾紛問題專項治理取得積極成效。
四是營商環境不斷優化。“放管服”改革深入推進,全面實施優化營商環境條例,在部分城市開展營商環境評價,《中國營商環境報告2020》正式發布。深入開展工程建設項目審批制度改革,基本建成全國統一的審批和管理體系。招標投標和政府采購領域營商環境持續優化,公共資源全流程電子化交易全面推行。修訂印發《市場準入負面清單(2020年版)》,清單事項由131項壓減至123項,市場準入限制持續放寬。
五是財稅、金融、價格等重點領域改革步伐加快。生態環境、公共文化、自然資源、應急救援等領域中央與地方財政事權和支出責任劃分改革方案印發實施。公開發行企業債券、公司債券全面實施注冊制,資本市場韌性增強并延續總體平穩態勢,金融業的適應性、競爭力和普惠性穩步提升。修訂《中央定價目錄》,定價項目縮減近30%,電力、油氣、公用事業、農產品等重點領域價格改革不斷深化。服務業改革開放發展力度進一步加大,電力、油氣體制改革持續深化。
(十)持續拓展對外開放范圍、領域和層次,開放型經濟新體制加快構建。有力克服新冠肺炎疫情和外部環境諸多不確定性,堅持實施更大范圍、更寬領域、更深層次對外開放。
一是穩外貿穩外資力度加大。全年貨物進出口額達32.2萬億元,吸引外資1444億美元。擴大出口信用保險覆蓋范圍,增加出口信貸投放,完善出口退稅政策,穩定加工貿易,支持邊境貿易創新發展。貿易新業態新模式加快發展,增設46個跨境電子商務綜合試驗區,跨境電商零售進口試點擴大至86個城市和海南全島,新增17個市場采購貿易方式試點,積極探索保稅維修、離岸貿易等新業務。第三屆中國國際進口博覽會、中國國際服務貿易交易會成功舉辦,在網上舉辦第127、128屆廣交會。共同落實中美第一階段經貿協議工作穩步推進。全國和自貿試驗區外資準入負面清單分別縮減至33條和30條,進一步放寬服務業、制造業、農業領域外資準入。出臺2020年版鼓勵外商投資產業目錄,擴大鼓勵外商投資范圍。制定海南自由貿易港外資準入負面清單,海南投資自由化便利化水平進一步提高。北京新一輪服務業擴大開放綜合試點繼續深化。
二是共建“一帶一路”穩步推進。統籌推進疫情防控和“一帶一路”境外項目建設,境外投資保持總體平穩。與非洲聯盟簽署共建“一帶一路”合作規劃。國際產能合作和第三方市場合作不斷深化。中巴經濟走廊成功統籌防疫與生產,成為“一帶一路”重大項目“兩手抓”、“兩不誤”的標桿。緬甸皎漂經濟特區、中阿(聯酋)產能合作示范園等取得積極進展,雅萬高鐵和匈塞、中老、中泰鐵路等互聯互通項目扎實推進。健康絲綢之路、綠色絲綢之路、數字絲綢之路建設深入推進。中歐班列保持安全穩定暢通運行,開行數量超1.2萬列,逆勢增長50%,綜合重箱率達98.4%。
三是對外開放高地建設取得新成效。海南自由貿易港建設總體方案出臺實施,政策制度框架加快建立。增設北京等3個自貿試驗區,推動浙江自貿試驗區擴區。向全國復制推廣自貿試驗區37項制度創新成果,累計復制推廣260項。新設12個綜合保稅區,將7個其他形式的海關特殊監管區整合優化為綜合保稅區。設立廣西百色、新疆塔城重點開發開放試驗區。
四是參與全球經濟治理邁出新步伐。在聯合國、二十國集團、亞太經合組織、金磚國家等重要多邊平臺積極提出中國主張和中國方案。推動區域全面經濟伙伴關系協定、中柬自貿協定、中歐地理標志協定等正式簽署,中國-毛里求斯自貿協定按時生效實施。中歐投資協定談判如期完成,中國-挪威、中國-摩爾多瓦自貿協定談判加快推進。提出《全球數據安全倡議》,推動數字經濟國際合作與交流。積極發展全球伙伴關系,推進大國協調合作,深化同周邊國家關系,加強同發展中國家團結合作。
(十一)強化民生兜底,人民群眾基本生活得到切實保障。針對疫情帶來的民生問題,通過加大投入、落實政策、織密扎牢社會保障網,不斷提升人民群眾獲得感幸福感安全感。全國居民人均可支配收入實際增長2.1%。
一是就業優先政策落細落實。就業是最大的民生,保市場主體也是為穩就業保民生。加大減負、穩崗、擴就業支持力度,幫扶受疫情影響的重點行業、中小微企業和個體工商戶等市場主體紓困,擴大有效投資增加就業。多渠道做好重點群體就業工作,支持大眾創業萬眾創新帶動就業,在家政服務、養老托育、鄉村旅游、家電回收等社會服務領域開展雙創帶動就業示范行動,推進返鄉入鄉創業高質量發展。支持多渠道靈活就業,擴大個體經營、國有企事業單位招聘、基層項目招聘、升學入伍、就業見習等吸納就業規模,促進高校畢業生市場化社會化就業。統籌做好退役軍人、農民工等重點群體就業工作。支持建設53個區域性公共實訓基地,提升重點群體就業技能。
二是健康中國建設扎實推進。健康中國行動啟動實施,深入開展愛國衛生運動,綜合防控兒童青少年近視,積極推進“一老一小”健康服務,居民健康素養水平明顯提升。區域醫療中心建設啟動,醫聯體建設和縣域綜合醫改穩步推進,84%的縣級醫院達到二級及以上醫院水平。每千人口醫療衛生機構床位數預計6.5張?,F代醫院管理制度建設持續推進,公立醫院耗材加成全面取消。醫教協同不斷深化,醫師區域注冊制度建立完善,每千人口執業(助理)醫師數預計2.9人,每萬人口全科醫生數預計2.83人。藥品、醫用耗材集中采購和使用改革協同推進,短缺藥品保供穩價扎實推動,基本藥物數量由520種增加到685種。
三是社會保障體系進一步完善。參加城鎮職工基本養老保險和城鄉居民基本養老保險人數達9.99億人。企業職工基本養老保險基金中央調劑比例從3.5%提高到4.0%,實現省級統收統支,退休人員基本養老金穩步提高。職工基本醫療保險、城鄉居民基本醫療保險和大病保險制度更趨完善,醫保扶貧成效顯著,醫保藥品目錄動態調整有序推進。通過工傷保險為185萬工傷職工及供養親屬提供待遇保障。失業保險保障范圍進一步擴大,階段性實施失業補助資金政策、階段性擴大失業農民工保障范圍,全年共有1337萬人領取到不同項目的失業保險。全年向608萬戶企業發放失業保險穩崗返還1042億元,惠及職工1.56億人。加強困難群眾兜底保障,適度擴大低保覆蓋范圍,做到“應保盡保”;出臺救助“擴圍”政策,及時啟動社會救助和保障標準與物價上漲掛鉤聯動機制,對因疫致困、未參保失業人員加大救助幫扶,實現“應救盡救”,因疫情新納入低保、特困供養近600萬人,實施臨時救助超過800萬人次。城鎮老舊小區改造全面推進,已開工改造城鎮老舊小區4.03萬個,涉及居民736萬戶。保障性安居工程建設持續推進,棚戶區改造新開工209萬套;大中城市公租房繼續發展,城鎮困難群眾住房保障不斷加強。有力有序做好防汛搶險救援工作。
四是公共服務補短板強弱項提質量深入推進。推動出臺國家基本公共服務標準。學前教育毛入學率、九年義務教育鞏固率、高中階段教育毛入學率分別達到85.2%、95.2%、91.2%,普通高等教育本??普猩?67.5萬人,研究生招生110.7萬人。基本實現每個縣辦好1-2所縣級公立醫院,每個鄉鎮有1所鄉鎮衛生院,每個行政村有1所村衛生室。長城、大運河、長征等國家文化公園標志性項目建設統籌推進。預計人均體育場地面積2.2平方米,增長4.8%。城鄉社區綜合服務設施覆蓋率分別達到96.4%和83.7%,每百戶居民擁有城鄉社區綜合服務設施達34.7平方米。繼續實施殘疾人兩項補貼制度,惠及1153萬困難殘疾人和1433萬重度殘疾人,為殘疾人提供服務設施數預計4403個。家政服務提質擴容深入推進。修訂未成年人保護法,婦女兒童權益保障工作不斷加強。支持特困人員供養服務設施建設。促進養老托育服務健康發展的意見、建立健全養老服務綜合監管制度促進養老服務高質量發展的意見出臺,普惠養老專項行動繼續實施,各類養老床位數達到823.8萬張。普惠托育服務設施建設持續推進。
綜合來看,2020年經濟實現正增長,就業物價預期目標較好完成,國際收支保持基本平衡,創新驅動、資源節約、環境保護、民生保障等領域指標繼續改善,全年經濟社會發展主要目標任務較好完成。
經過五年持續奮斗,“十三五”規劃目標任務勝利完成,經濟發展方式實現重大轉型,經濟總量越過100萬億元大關,居民收入基本同步增長。人均國內生產總值超過1萬美元,165項重大工程項目基本完成,國家發展物質基礎更加雄厚。覆蓋城鄉居民的社會保障體系基本建成,教育公平和質量較大提升,生態文明建設取得重大進展。我國經濟實力、科技實力、綜合國力和人民生活水平又躍上新的大臺階,全面建成小康社會取得偉大歷史性成就,中華民族偉大復興向前邁出了新的一大步。這是以習近平同志為核心的黨中央堅強領導的結果,是習近平新時代中國特色社會主義思想科學指引的結果,是各地區各部門貫徹落實黨中央決策部署、勇于擔當、善于作為的結果,是廣大人民群眾團結奮進、開拓進取的結果。
同時也要看到,2021年國內外環境面臨深刻復雜變化。世界百年未有之大變局進入加速演變期,新冠肺炎疫情又增添了新的變數;長期存在的結構性矛盾依然凸顯,在外部沖擊下又出現了一些新問題。一是疫情走勢不確定性對經濟進一步恢復構成掣肘。新冠肺炎疫情仍在全球蔓延,疫情反彈和長期持續的風險客觀存在,國際上推動復工復產和防止疫情擴散面臨“兩難”。國內疫情防控仍有薄弱環節,我國外防輸入和內防反彈的壓力始終存在。二是外部環境復雜嚴峻可能影響我國內經濟平穩運行。世界經濟有望出現恢復性增長,但復蘇不穩定不平衡,主要經濟體量化寬松等宏觀政策造成外溢效應,全球產業鏈供應鏈區域化、本地化特征更趨明顯,單邊主義、保護主義持續演化,影響我國經濟穩定恢復的外部變數依然較多。三是經濟恢復基礎尚不牢固。國內外市場有效需求仍顯疲弱,居民消費仍受制約,投資增長后勁不足,出口持續回穩基礎不牢。中小微企業和個體工商戶困難較多。不少行業企業還處在疫后恢復期,生產經營還面臨不少壓力,影響供需良性循環。四是經濟動能接續轉換面臨不少障礙。推動經濟轉型升級和創新發展仍受到一些制約,保持產業鏈供應鏈穩定運行面臨挑戰,“卡脖子”問題依然突出,傳統行業轉型升級面臨挑戰,國內統一大市場仍需完善,要素資源配置、生產力布局等仍需優化。五是重點領域安全風險不容忽視。穩就業壓力仍然較大,一些地方財政收支矛盾突出,基層保基本民生、保工資、保運轉支出和地方政府債務還本付息壓力較大,防范化解金融等領域風險任務依然艱巨,企業債務違約壓力加大,保障糧食能源安全面臨新的挑戰,生態環境質量改善成效并不穩固,教育、醫療、養老、托育等民生領域還有不少薄弱環節。同時,我們在工作中也還存在一些不足,比如,推動經濟高質量發展、構建新發展格局的能力和水平還需進一步提升,政策間的協調配合還有待加強,有的政策實施效果還有待提高。
總的看,雖然挑戰前所未有,更具有復雜性、全局性,但機遇也前所未有,更具有戰略性、可塑性,機遇大于挑戰,我國有中國共產黨領導和中國特色社會主義制度的顯著優勢,經濟長期向好的趨勢沒有改變,我國發展仍處于重要戰略機遇期。我們有信心、有底氣、有能力危中尋機、化危為機,不斷開創我國經濟社會發展的新局面。
二、2021年經濟社會發展總體要求、主要目標和政策取向
2021年是我國現代化建設進程中具有特殊重要性的一年,“十四五”開局,全面建設社會主義現代化國家新征程開啟,做好經濟工作意義重大。
(一)總體要求。
做好2021年經濟社會發展工作,要在以習近平同志為核心的黨中央堅強領導下,以習近平新時代中國特色社會主義思想為指導,全面貫徹黨的十九大和十九屆二中、三中、四中、五中全會精神,堅持穩中求進工作總基調,立足新發展階段,貫徹新發展理念,構建新發展格局,以推動高質量發展為主題,以深化供給側結構性改革為主線,以改革創新為根本動力,以滿足人民日益增長的美好生活需要為根本目的,堅持系統觀念,鞏固拓展疫情防控和經濟社會發展成果,更好統籌發展和安全,扎實做好“六穩”工作、全面落實“六保”任務,科學精準實施宏觀政策,努力保持經濟運行在合理區間,堅持擴大內需戰略,強化科技戰略支撐,擴大高水平對外開放,保持社會和諧穩定,確保“十四五”開好局起好步,以優異成績慶祝中國共產黨成立100周年。
在具體工作中,要把握好五個重點方面。一是堅持穩中求進。保持戰略定力,保持經濟運行在合理區間,為保障民生、增強人民群眾獲得感幸福感安全感提供支撐,為“十四五”開好局創造良好條件。二是堅持做好新冠肺炎疫情防控工作。確保不出現規模性輸入和反彈,適應在常態化疫情防控中謀劃經濟社會發展,鞏固拓展疫情防控成果。三是堅持新發展理念構建新發展格局。以編制實施“十四五”規劃綱要為抓手,把新發展理念貫穿發展全過程和各領域。把實施擴大內需戰略同深化供給側結構性改革有機結合起來,強化科技自立自強,堅定推進結構調整和產業優化升級,堅持推動經濟社會發展全面綠色轉型,加快構建以國內大循環為主體、國內國際雙循環相互促進的新發展格局。四是堅持深化改革開放。大力破除體制機制障礙,堅定實施高水平對外開放。五是堅持系統觀念。統籌國內國際兩個大局、辦好發展安全兩件大事,注重防范化解重大風險挑戰,實現發展質量、結構、規模、速度、效益、安全相統一。
(二)主要預期目標。
按照上述總體要求,堅持立足當前、著眼長遠,盡力而為、量力而行,在綜合平衡基礎上兼顧需要與可能,提出2021年經濟社會發展主要預期目標:
——國內生產總值增長6%以上。主要考慮:一是按照“十四五”時期經濟發展的目標要求,并考慮到2020年基數較低的影響,堅持底線思維,穩定市場預期,有利于實現平穩可持續增長。二是考慮到2021年是“十四五”開局之年,為應對疫情沖擊采取的各項政策措施逐步回歸常態,將經濟增速設為6%以上,有利于引導各方面集中精力推進改革創新、推動高質量發展。三是考慮了經濟運行恢復情況,隨著經濟運行逐步恢復常態、保持在合理區間,實現這一目標有條件有支撐。
——城鎮新增就業1100萬人以上,城鎮調查失業率5.5%左右。關于城鎮新增就業總量:隨著經濟規模擴大、服務業發展,經濟增長對就業的吸納能力不斷增強,特別是優化營商環境、支持靈活就業等政策落地見效,實現1100萬人以上的城鎮新增就業有較好支撐。關于城鎮調查失業率:比2020年預期目標下調0.5個百分點,主要是更好體現穩就業的決心以及實施就業優先、強化就業保障的政策導向。同時,在經濟運行持續恢復的條件下,隨著穩就業工作的深入開展,2021年城鎮調查失業率可以控制在5.5%左右。從這兩年的實踐看,城鎮調查失業率逐步運行成熟,能夠準確反映就業形勢,實現與城鎮登記失業率的平穩過渡,2021年不再把城鎮登記失業率作為國家宏觀調控目標,地方是否保留可根據實際情況自主確定。
——居民消費價格漲幅3%左右。主要考慮:綜合翹尾因素和新漲價因素,預計2021年居民消費價格上漲壓力總體小于2020年;同時,考慮到國際糧食和能源等大宗商品價格存在上漲可能性,從穩定市場預期等角度出發,將居民消費價格漲幅設為3%左右。
——居民收入穩步增長。主要考慮:這是逐步實現共同富裕的必然要求,有利于更好滿足人民日益增長的美好生活需要,更好體現以人民為中心的發展思想。隨著企業經營效益逐步改善、促進低收入群體增收、再分配調節不斷加力等政策措施持續推進,2021年居民收入增長具有較好支撐。
——進出口量穩質升,國際收支基本平衡。主要考慮:促進外貿進出口量穩質升、保持國際收支基本平衡是應對錯綜復雜國際形勢變化的需要,是推動構建新發展格局、實現高水平對外開放的需要。我國產業鏈供應鏈穩步恢復,出口產品綜合競爭優勢不斷增強,跨境電商等新業態蓬勃發展,這都為外貿量穩質升提供了有力支撐。
——單位國內生產總值能耗降低3%左右,主要污染物排放量繼續下降。主要考慮:為確保實現2030年前二氧化碳排放達到峰值,結合需要與可能,并與“十四五”規劃目標相銜接,將2021年能耗強度目標設為下降3%左右。
——糧食產量保持在1.3萬億斤以上。主要考慮:糧食安全事關國計民生,事關發展全局。為穩定市場預期,夯實糧食安全基礎,統籌考慮國內糧食消費需求、綜合生產能力、全球糧食市場變化和糧食自給率目標等因素,2021年新增糧食產量指標,將預期目標設為保持在1.3萬億斤以上,同時保持糧食播種面積穩定并努力提高單產。
(三)主要宏觀政策取向和重點。
為實現上述目標,要保持宏觀政策連續性穩定性可持續性,促進經濟運行在合理區間。在區間調控基礎上加強定向調控、相機調控、精準調控。宏觀政策要繼續為市場主體紓困,保持必要支持力度,不急轉彎,根據形勢變化適時調整完善,進一步鞏固經濟基本盤,繼續實施積極的財政政策、穩健的貨幣政策和就業優先政策,用好改革政策,根據實際情況不斷完善宏觀政策組合,把握好政策時度效,以高質量發展為“十四五”開好局。
——積極的財政政策要提質增效、更可持續??紤]到疫情得到有效控制和經濟逐步恢復,今年赤字率擬按3.2%左右安排、比去年有所下調,不再發行抗疫特別國債。因財政收入恢復性增長,財政支出總規模比去年增加,重點仍是加大對保就業保民生保市場主體的支持力度。中央本級支出繼續安排負增長,進一步大幅壓減非急需非剛性支出,對地方一般性轉移支付增長7.8%、增幅明顯高于去年,其中均衡性轉移支付、縣級基本財力保障機制獎補資金等增幅均超過10%。建立常態化財政資金直達機制并擴大范圍,將2.8萬億元中央財政資金納入直達機制,為基層提供更加及時有力的財力支持。要節用為民、堅持過緊日子,確?;久裆С鲋辉霾粶p,助力市場主體煥發生機。優化和落實減稅政策,繼續執行制度性減稅政策,延長小規模納稅人增值稅優惠等部分階段性政策執行期限,實施新的結構性減稅舉措,對沖部分政策調整帶來的影響。將小規模納稅人增值稅起征點從月銷售額10萬元提高到15萬元。對小微企業和個體工商戶年應納稅所得額不到100萬元的部分,在現行優惠政策基礎上,再減半征收所得稅。
——穩健的貨幣政策要靈活精準、合理適度。把服務實體經濟放到更加突出的位置,處理好恢復經濟與防范風險的關系。貨幣供應量和社會融資規模增速與名義經濟增速基本匹配,保持流動性合理充裕,保持宏觀杠桿率基本穩定。保持人民幣匯率在合理均衡水平上的基本穩定。進一步解決小微企業融資難題。延續普惠小微企業貸款延期還本付息政策,加大再貸款再貼現支持普惠金融力度。延長小微企業融資擔保降費獎補政策,完善貸款風險分擔補償機制。加快信用信息共享步伐。完善金融機構考核、評價和盡職免責制度。引導銀行擴大信用貸款、持續增加首貸戶,推廣隨借隨還貸款,使資金更多流向科技創新、綠色發展,更多流向小微企業、個體工商戶、新型農業經營主體,對受疫情持續影響行業企業給予定向支持。大型商業銀行普惠小微企業貸款增長30%以上。創新供應鏈金融服務模式。適當降低小微企業支付手續費。優化存款利率監管,推動實際貸款利率進一步降低,繼續引導金融系統向實體經濟讓利。今年務必做到小微企業融資更便利、綜合融資成本穩中有降。
——就業優先政策要繼續強化、聚力增效。著力穩定現有崗位,對不裁員少裁員的企業,繼續給予必要的財稅、金融等政策支持。繼續降低失業和工傷保險費率,擴大失業保險返還等階段性穩崗政策惠及范圍,延長以工代訓政策實施期限。拓寬市場化就業渠道,促進創業帶動就業。推動降低就業門檻,動態優化國家職業資格目錄,降低或取消部分準入類職業資格考試工作年限要求。支持和規范發展新就業形態,加快推進職業傷害保障試點。繼續對靈活就業人員給予社保補貼,放開在就業地參保的戶籍限制。做好高校畢業生、退役軍人、農民工等重點群體就業工作,完善殘疾人、零就業家庭成員等困難人員就業幫扶政策,促進失業人員再就業。拓寬職業技能培訓資金使用范圍,開展大規模、多層次職業技能培訓,完成職業技能提升和高職擴招“三年行動”目標,建設一批高技能人才培訓基地。實施提升就業服務質量工程。運用就業補助資金等,支持各類勞動力市場、人才市場、零工市場建設,廣開就業門路,為有意愿有能力的人創造更多公平就業機會。
同時,進一步加強宏觀政策協同配合,促進財政、貨幣、就業、產業、投資、消費、環保、區域、改革等政策形成系統集成效應,著力發揮有效投資的關鍵作用,強化預期管理,增強市場信心,匯聚起集中力量辦大事、難事、急事的合力。改革政策要著力激發市場活力,聚焦實現有效市場和有為政府更好結合,加快推進有利于提高資源配置效率、有利于調動各方積極性、有利于提高發展質量和效益的改革,堅持問題導向,圍繞增強創新能力、推動平衡發展、改善生態環境、提高開放水平、促進共享發展等重點領域和關鍵環節,繼續把改革推向深入。
三、2021年國民經濟和社會發展計劃的主要任務
2021年,要全面貫徹黨中央確定的“十四五”時期經濟社會發展指導方針和決策部署,深入落實中央經濟工作會議精神和《政府工作報告》任務要求,準確把握新發展階段,深入貫徹新發展理念,加快構建新發展格局,統籌發展和安全,著力做好以下方面工作。
(一)抓緊抓實“外防輸入、內防反彈”,科學有效做好常態化疫情防控。堅持常態化精準防控與局部應急處置有機結合,提高應對突發情況的能力。
一是持續優化常態化疫情防控舉措。將“外防輸入”作為重中之重,嚴格實施遠端防控措施,健全口岸公共衛生體系,對入境人員境外核酸檢測全覆蓋。加強冷鏈食品等進口商品預防性全面消毒,加大對重點場所人員、環境、物品等檢測排查力度,完善全國進口冷鏈食品追溯管理平臺和省級平臺。加強核酸檢測能力建設,保障常態化疫情防控需求??茖W推進疫苗研制生產、接種使用工作,確保安全有效。落實“四早”要求,進一步改進救治工作。及時主動向社會發布疫情信息,確保公開透明。
二是加快健全國家公共衛生應急管理體系。落實健全公共衛生應急物資保障體系實施方案、公共衛生防控救治能力建設方案,加強防控物資和技術儲備。加強公共衛生設施建設,健全突發公共衛生事件應對預案體系。改革完善疾病預防控制體系運行機制,完善傳染病疫情和突發公共衛生事件監測系統。優化醫療資源和救治力量布局,構建分層次、分區域的重大疫情醫療救治體系,著力提高重大突發公共衛生事件應對能力。支持醫療廢物處置設施建設。
三是積極推進疫情國際聯防聯控。支持世界衛生組織協調整合資源,公平有效分配疫苗。繼續向應對疫情能力薄弱的國家和地區提供幫助,發揮全球抗疫物資最大供應國作用,推動構建人類衛生健康共同體。
(二)加快科技自立自強,推進產業基礎高級化、產業鏈現代化。強化國家戰略科技力量,繼續加強基礎研究、應用研究和科技成果轉移轉化,進一步提高我國產業核心競爭力。全社會研發經費投入增長7%以上。
一是大力提升科技創新能力。加快推動國家實驗室建設和國家重點實驗室體系重組,抓緊制定實施基礎研究十年行動方案,重點布局一批基礎學科研究中心。加強關鍵核心技術攻關,深入謀劃推進“科技創新2030-重大項目”,改革科技重大專項實施方式,推廣“揭榜掛帥”等機制。制定實施國家中長期科學和技術發展規劃(2021-2035年)。組織實施新型基礎設施建設,加快推進人工智能、量子信息、腦科學、生物育種等科技創新。加快北京、上海、粵港澳大灣區國際科技創新中心建設,大力推進懷柔、張江、合肥、粵港澳大灣區綜合性國家科學中心建設,高質量謀劃推進成渝地區具有全國影響力的科技創新中心建設,增強國家自主創新示范區、高新技術產業開發區、經濟技術開發區等創新發展能力。優化國家產業創新中心、技術創新中心、制造業創新中心、工程研究中心、企業技術中心布局。組織實施融通創新示范工程,鼓勵大企業向中小企業開放資源、開放場景、開放應用、開放創新需求,打造基于產業鏈供應鏈的創新創業生態。用稅收優惠機制激勵企業加大研發投入,延續執行企業研發費用加計扣除75%政策,將制造業企業加計扣除比例進一步提高到100%。持續推進大眾創業萬眾創新,支持雙創示范基地建設,辦好全國雙創活動周、雙創主題日。倡導敬業、精益、專注、寬容失敗的創新創業文化,完善試錯容錯糾錯機制。深入推進科技體制改革,加強項目、基地、人才、資金一體化配置,強化國家科普能力建設,完善科技人才激勵機制和科技評價機制,支持青年人才加快成為科研主力軍。深入推進全面創新改革。健全基礎研究穩定支持機制,大幅增加投入,中央本級基礎研究支出增長10.6%。完善金融支持創新體系,引導更多資金進入基礎研究、自主研發、成果轉化等領域。
二是著力振興和發展實體經濟。實施新一輪制造業核心競爭力提升五年行動計劃,開展先進制造業集群發展專項行動,創建國家制造業高質量發展試驗區。對先進制造業企業按月全額退還增值稅增量留抵稅額,提高制造業貸款比重,擴大制造業設備更新和技術改造投資。加快重點行業結構調整和綠色化改造,持續推進國家戰略性新興產業集群發展工程,強化技術創新和公共服務。落實新時期促進集成電路產業和軟件產業高質量發展的若干政策。加強產業管理,促進新能源汽車健康有序發展,加快構建智能汽車基礎設施、產業生態等支撐體系。加快壯大新能源等產業,提升新能源消納和存儲能力。培育壯大生物經濟,推動生物技術融合發展。加快臨床急需用藥和高端醫療裝備開發及產業化。推動北斗大規模應用及產業化發展。穩步提升航空產業鏈現代化和國際化水平。繼續推動先進制造業和現代服務業融合試點。依托工業互聯網、工業軟件等新一代信息技術,加快制造服務業發展。進一步完善廢舊家電回收處理體系,暢通家電生產、消費、回收、處理全鏈條。實施中華老字號保護發展工程。辦好2021年中國品牌日活動。

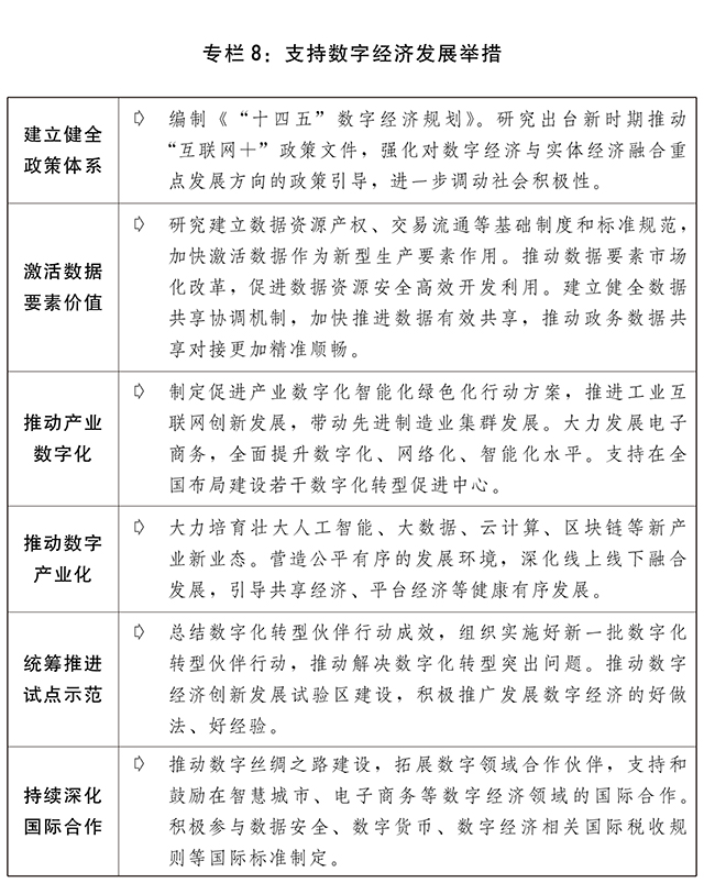
三是加力推動數字化發展。發展數字經濟,推進數字產業化和產業數字化,打造具有國際競爭力的數字產業集群。培育數據要素市場,發揮好數據要素關鍵作用。推動數字政府建設,持續推進實施國家政務信息化重大工程,加快打造數字化一流營商環境。深入推進全國一體化大數據中心體系建設,做好數據中心建設布局,促進數據資源有序流通和創新應用。積極參與數字領域國際規則和標準制定。

四是增強產業鏈供應鏈自主可控能力。推進產學研用深度融合,支持企業牽頭組建創新聯合體,承擔國家重大科技項目。統籌推進補齊短板和鍛造長板,開展制造業強鏈補鏈行動,針對產業薄弱環節,實施好關鍵核心技術攻關工程,盡快解決一批“卡脖子”問題。實施好產業基礎再造工程,提升關鍵基礎材料、基礎零部件、先進基礎工藝、產業技術基礎、工業基礎軟件等方面自主創新能力。實施產業鏈合作伙伴提升計劃。加強頂層設計、應用牽引、整機帶動,強化共性技術供給,深入實施質量提升行動。加強國際產業安全合作。推動搭建國際產業鏈供應鏈合作平臺,促進全球產業鏈穩定性和多元化。
(三)堅定實施擴大內需戰略,加快形成強大國內市場。緊緊扭住供給側結構性改革這條主線,注重需求側管理,形成需求牽引供給、供給創造需求的更高水平動態平衡。
一是激發國內消費潛力。健全工資合理增長機制,提高居民消費能力。有序取消一些行政性限制消費購買的規定,推動汽車等消費品由購買管理向使用管理轉變,取消對二手車交易不合理限制,擴大新能源汽車消費占比,增加停車場、充電樁、換電站等設施,加快建設動力電池回收利用體系,鼓勵開展汽車下鄉和汽車、家電、家具以舊換新,促進家裝消費。發展健康、文化、旅游、體育等服務消費,推動互聯網診療、在線教學、體外診斷、遠程辦公、通用航空、智能體育等消費新業態新模式加快發展,促進線上線下消費融合發展。引導平臺企業合理降低商戶服務費。充分挖掘縣鄉消費潛力,大力提升電商快遞進農村綜合水平和農產品流通現代化水平,著力暢通工業品下鄉、農產品進城雙向流通渠道,補齊農產品冷鏈物流設施短板,開展農商互聯農產品供應鏈建設,推動農村產品和服務品牌化、標準化、數字化、產業化改造,吸引城市居民下鄉消費。完善節能環保產品推廣機制,提高綠色產品市場占有率。培育國際消費中心城市,建設一批區域消費中心。高質量推進步行街改造提升。以信用體系建設為抓手,強化消費者權益保護,營造良好消費環境。
二是增強投資增長后勁。堅持“項目跟著規劃走,資金要素跟著項目走”,加快國家重大戰略項目實施步伐,加強重大項目資金、用地等要素保障。發揮中央預算內投資在外溢性強、社會效益高領域的引導和撬動作用,安排中央預算內投資6100億元,比上年增加100億元。新增地方政府專項債券規模為3.65萬億元,優先支持在建工程,合理擴大使用范圍。激發全社會投資活力,形成市場主導的投資內生增長機制。協同推進投資審批制度改革、開展投資領域專項執法檢查,著力深化在線平臺建設應用。加大新型基礎設施投資力度,謀劃布局5G、數據中心、基礎軟件、空間基礎設施等建設。支持城市防洪排澇設施建設,加強城市內澇治理。穩步推進川藏鐵路、西部陸海新通道等重大項目建設,完善機場布局,加快推進三峽樞紐水運新通道建設前期工作,實施國家水網、航道網工程,有序推進油氣和電力等重大能源工程。穩妥推進基礎設施領域不動產投資信托基金試點,推動盤活存量資產,形成投資良性循環。規范推廣政府和社會資本合作模式,吸引民間資本參與。
三是加快構建現代流通體系。加快推進流通體系軟硬件建設,優化提升流通基礎設施網絡,發展流通新技術新業態新模式,完善流通領域規范和標準,推動形成全國統一大市場。持續加強國家物流樞紐、國家骨干冷鏈物流基地等重大物流基礎設施建設,開展商貿物流高質量發展專項行動,建設現代物流體系。鞏固物流減稅降費成果,完善鐵路、水運干線物流通道,優化貨物運輸結構,積極發展多式聯運、智慧物流,加快推進“快遞進村”工程。培育壯大現代流通企業,加強國際航空貨運能力建設,拓展全球流通服務網絡,構建安全可靠的現代國際物流供應鏈體系,建設覆蓋線上線下的重要產品追溯體系。
(四)深化重點領域和關鍵環節改革,推動有效市場和有為政府更好結合。緊盯解決突出問題,提高改革的戰略性、前瞻性、針對性,使改革更好對接發展所需、基層所盼、民心所向。
一是加快建設高標準市場體系。實施建設高標準市場體系行動方案。修訂印發《市場準入負面清單(2021年版)》,鞏固維護“全國一張清單”管理模式,開展市場準入效能評估,加快推進放寬市場準入試點,制定出臺海南、深圳等放寬市場準入特別措施。完善競爭政策框架,健全公平競爭審查機制,加強反壟斷和反不正當競爭執法,防止資本無序擴張,著力營造一視同仁、公平競爭的公正市場環境。開展要素市場化配置綜合改革試點,推進要素市場制度建設。開展招標投標領域改革創新試點,加大地方招標投標制度規則清理整合力度。深化土地管理制度改革,積極探索實施農村集體經營性建設用地入市制度,推動不同產業用地類型合理轉換,建立健全省級人民政府用地審批工作評價機制。暢通勞動力和人才社會性流動渠道,深化人才評價、職業資格職稱評定等人事人才管理制度改革。健全多層次資本市場體系。強化產權和知識產權保護,健全職務科技成果產權制度,深化科技成果使用權、處置權、收益權改革,持續做好賦予科技人員職務科技成果所有權或長期使用權試點工作,設立知識產權和科技成果產權交易機構。制定出臺加快培育數據要素市場的意見,研究制定《網絡數據處理安全規范》等國家標準,推動出臺《數據安全法》和《個人信息保護法》。
二是進一步轉變政府職能。持續優化市場化法治化國際化營商環境。將行政許可事項全部納入清單管理。深化“證照分離”改革,大力推進涉企審批減條件、減環節、減材料、減時限。完善中小微企業簡易注銷制度。實施工業產品準入制度改革,推進汽車、電子電器等行業生產準入和流通管理全流程改革。推動工程建設項目全流程審批制度化,進一步精減規范工程建設項目審批事項和條件。深化行業協會、商會改革。完善以信用為基礎的新型監管機制,進一步健全守信聯合激勵和失信聯合懲戒機制。建立公共信用信息同金融信息共享整合機制,完善全國“信易貸”平臺,擴大信用貸款規模,全面推行信用承諾制度,提升社會信用體系建設法治化水平。推進政務服務標準化、規范化、便利化,建立健全政務數據共享協調機制,推動電子證照擴大應用領域和全國互通互認,實現更多政務服務事項網上辦、掌上辦、一次辦。壓縮企業開辦時間,支持省級層面統籌開展住所與經營場所分離登記試點。全面實現公共資源全流程電子化交易。進一步完善中國營商環境評價機制,開展營商環境評價和動態監測,編制發布中國營商環境報告(2021年版)。
三是用改革辦法降低企業生產經營成本。推進能源、交通、電信等基礎性行業改革,提高服務效率,降低收費水平。允許所有制造業企業參與電力市場化交易,進一步清理用電不合理加價,繼續推動降低一般工商業電價。中小企業寬帶和專線平均資費再降10%。推行高速公路貨車分時段分路段差異化收費。取消港口建設費,將民航發展基金航空公司征收標準再降低20%。鼓勵受疫情影響較大的地方,對承租國有房屋的服務業小微企業和個體工商戶減免租金。推動各類中介機構公開服務條件、流程、時限和收費標準。嚴控非稅收入不合理增長,嚴厲整治亂收費、亂罰款、亂攤派。
四是著力激發市場主體活力。深入實施國企改革三年行動,加快推進國有經濟布局優化和結構調整,積極穩妥深化國有企業混合所有制改革,健全管資本為主的國有資產監管體制。構建親清政商關系,依法平等保護民營企業產權和企業家權益,弘揚企業家精神,加快建設世界一流企業,實施中小企業創新能力和專業化水平提升工程,培育一批“專精特新”中小企業。加強小微企業普惠金融服務,落實保障中小企業款項支付條例,切實維護中小微企業合法權益。推進能源、鐵路、電信等行業競爭性環節市場化改革,深入推進自然壟斷業務監管體制改革,加快構建全國統一電力市場,開展鐵路市場化改革綜合試點。
五是深化財稅、金融、價格等體制改革。完善預算管理制度,強化預算約束和績效管理,加大預算公開力度,精簡享受稅費優惠政策的辦理流程和手續。落實中央與地方政府事權和支出責任劃分改革方案。加快推進后移消費稅征收環節并穩步下劃地方。建設現代中央銀行制度,完善貨幣供應調控機制,穩妥推進數字貨幣研發。健全金融機構公司治理,深化國有商業銀行改革,支持中小銀行和農村信用社持續健康發展,改革優化政策性金融。提高直接融資比重,穩步推進主板(中小板)、新三板注冊制改革,完善常態化退市機制,提高上市公司質量,促進資本市場健康發展??v深推進能源、資源等重點領域價格改革,加強和完善壟斷環節成本監審,持續深化電價改革,建立健全油氣管網運輸價格機制,積極推進水資源價格改革。
(五)深入推進高水平對外開放,建設更高水平開放型經濟新體制。推動貿易和投資自由化便利化,依托我國大市場優勢,促進國際合作,實現互利共贏。
一是穩住外貿外資基本盤。加強外貿政策支持保障,穩住貿易規模和市場主體。持續推進貿易創新發展,優化國內國際市場布局、商品結構、貿易方式,提升出口質量,增加優質產品進口。全面落實外商投資法及其實施條例,保護外商投資合法權益,健全準入前國民待遇加負面清單管理制度和外商投資國家安全審查制度。進一步縮減外商投資準入負面清單,落實2020年版鼓勵外商投資產業目錄,積極引導外資投向先進制造、高新技術、節能環保等領域和中西部地區。完善對人民幣使用的支持體系,繼續推動金融市場高質量雙向開放。
二是推動共建“一帶一路”高質量發展。堅持共商共建共享原則,秉持綠色、開放、廉潔理念,深化務實合作。嚴格做好境外項目疫情防控,大力推進健康、綠色、數字絲綢之路建設。提升境外投資質量效益,促進對外投融資基金健康發展。深入推進與重點國家和地區規劃對接,加強產能合作。有序推進境外經貿合作區建設。推動鐵路、港口、能源等互聯互通重大項目取得積極進展,高標準推進中巴經濟走廊建設,穩妥有序推動中蒙俄經濟走廊等重大項目建設。積極推進中國與歐盟、新加坡、韓國、日本等第三方市場合作,推動與相關國家簽署第三方市場合作重點項目清單。繼續深化與國際組織共建“一帶一路”合作。積極做好風險防范和處置應對,有效維護境外投資經營合法權益。拓展“絲路電商”合作。加強中歐班列通道能力、樞紐節點、口岸擴能及海外倉建設,推進中歐班列集結中心示范工程建設和政府間合作機制建設。商簽中新共建國際陸海貿易新通道合作規劃,推動國際陸海貿易新通道與瀾湄合作對接發展。突出特色做好新疆、福建“一帶一路”核心區建設,推進長江經濟帶發展等區域重大戰略與共建“一帶一路”深度融合。講好共建“一帶一路”故事。
三是加快對外開放高地建設。賦予自貿試驗區更大改革自主權,狠抓改革試點任務落實,推動形成更多可復制可推廣的制度創新成果。推動海關特殊監管區域與自貿試驗區統籌發展。穩步推進海南自由貿易港建設,推動各項早期政策安排落地實施,推動出臺海南自由貿易港法,積極推進國際旅游消費中心建設。提高沿邊開發開放水平,支持沿邊重點開發開放試驗區建設。全面深化服務貿易創新發展試點,新增一批服務外包示范城市。
四是積極參與全球經濟治理。堅定維護多邊貿易體制,推動二十國集團發揮國際經濟合作功能,積極參與世界貿易組織改革,推動國際金融體系改革。實施自由貿易區提升戰略,構建面向全球的高標準自由貿易區網絡,推動區域全面經濟伙伴關系協定盡早生效實施,簽署落實中歐投資協定,加快中日韓等自貿區談判進程,加大力度支持非洲自貿區建設。積極考慮加入全面與進步跨太平洋伙伴關系協定。
(六)全面推進鄉村振興,穩步推進農業農村現代化。堅決鞏固脫貧攻堅成果,堅持農業農村優先發展方針,實行農業現代化與農村現代化一體設計、一并推進。
一是做好鞏固拓展脫貧攻堅成果同鄉村振興有效銜接。對脫貧縣從脫貧之日起設立5年過渡期,過渡期內保持現有主要幫扶政策總體穩定。健全防止返貧動態監測和幫扶機制,對易返貧致貧人口及時發現、及時幫扶。扎實做好易地搬遷后續幫扶工作,繼續完善易地扶貧搬遷集中安置區配套基礎設施,持續加大就業和產業扶持力度。加大對脫貧縣鄉村振興支持力度,實施脫貧地區特色種養業提升行動,深化拓展消費幫扶。在農業農村基礎設施建設領域大力推廣以工代賑方式,吸納更多脫貧人口和低收入人口就地就近就業。堅持和完善東西部協作和對口支援、社會力量參與幫扶等機制。加強農村低收入人口常態化幫扶。
二是深入實施藏糧于地、藏糧于技戰略。落實新一輪高標準農田建設規劃,充分考慮水資源條件和水資源剛性約束,建設1億畝旱澇保收、高產穩產高標準農田。實施國家黑土地保護工程,推廣保護性耕作模式。加強農業種質資源保護開發利用,實施現代種業提升工程,有序推進生物育種產業化應用,強化制種基地和良種繁育體系建設。實施農業關鍵核心技術攻關工程,深入開展鄉村振興科技支撐行動,支持高端智能、丘陵山區農機裝備研發制造,大力推進農業機械化。強化動物防疫和農作物病蟲害防治體系建設。繼續支持大中型灌區續建配套和現代化改造,推進病險水庫除險加固。
三是加快發展鄉村產業。依托鄉村特色優勢資源,打造農業全產業鏈,把產業鏈主體留在縣域,建設農村一二三產業融合發展示范園、科技示范園區、現代農業產業園、農業產業強鎮、優勢特色產業集群,完善利益聯結機制,讓農民更多分享產業增值收益。完善農村產權制度和要素市場化配置機制,鼓勵發展多種形式適度規模經營。支持農村產業化龍頭企業創新發展、做大做強。加大對農產品分揀、加工、包裝、預冷等一體化集配設施建設支持力度。加快完善縣鄉村三級節點農村物流體系,實施農產品倉儲保鮮冷鏈物流設施建設工程,推進公益性農產品市場和農產品流通骨干網絡建設。發展鄉村旅游等多元業態,培育農產品電商品牌。完善農村生活性服務業支持政策。
四是實施鄉村建設行動。大力提升農房設計和建設質量,提高農房現代化水平。加強畜禽糞污資源化利用,全面實施秸稈綜合利用、農膜、農藥包裝物回收行動。因地制宜扎實推進農村廁所革命,加快推進農村生活污水治理,健全農村生活垃圾收運處置體系,推進農村生活垃圾分類減量與處理利用,開展美麗宜居村莊創建行動。統籌縣域城鎮和村莊規劃建設,完善鄉村水電路氣、通信、廣播電視、郵政等基礎設施。實施農村供水保障工程,加強中小型水庫等穩定水源工程建設和水源保護。實施農村水系綜合治理。實施農村道路暢通、鄉村清潔能源建設和數字鄉村建設發展等工程,全面鞏固提升農村電力保障水平。提升農村基本公共服務水平,建立城鄉公共資源均衡配置機制。加快縣域內城鄉融合發展,實現縣鄉村功能銜接互補。

(七)大力推進區域協調發展,優化國土空間布局和支撐體系??v深推進新型城鎮化戰略,堅持實施區域重大戰略、區域協調發展戰略、主體功能區戰略,健全區域協調發展體制機制,著力打造帶動全國高質量發展的新動力源。
一是著力推動新型城鎮化高質量發展。研究出臺《國家新型城鎮化規劃(2021-2035年)》。深化戶籍制度改革,完善財政轉移支付和城鎮新增建設用地規模與農業轉移人口市民化掛鉤政策,依法堅決維護進城落戶農民農村權益,提高農業轉移人口享有的保障性住房、職業技能培訓、子女義務教育等城鎮基本公共服務水平。建立健全城市群規劃實施機制和一體化發展機制。支持重點都市圈加快軌道交通網絡建設。更好發揮中心城市對城市群和都市圈建設的帶動作用,加強超大特大城市治理中的風險防控,提升大中城市功能品質,推進縣城補短板強弱項,強化縣城綜合服務能力。促進特色小鎮規范健康發展。因地制宜實施城市更新行動,推進老舊小區、老舊廠區、老舊街區、城中村等改造,新開工改造城鎮老舊小區5.3萬個。開展城市現代化試點示范,推動城市結構優化、功能完善和品質提升,加快建設宜居、綠色、韌性、智慧、人文城市。推進城市生態恢復、功能完善工程,強化歷史文化保護,塑造城市風貌,強化社區管理服務功能。支持有條件的城市推進海綿城市建設。推動城市治理科學化精細化智能化。健全城鄉融合發展體制機制,支持國家城鄉融合發展試驗區率先改革突破。
二是深入實施區域重大戰略。以“十四五”規劃實施方案為引領,統籌支持區域重大戰略實施。持續推進京津冀協同發展,完善北京非首都功能疏解政策體系,推進雄安新區高標準高質量建設,推動北京城市副中心高質量發展,落實支持天津濱海新區高質量發展的意見,繼續實施一批協同發展重大項目、重大改革、重大政策。推進長江經濟帶高質量發展,加強生態環境綜合治理、系統治理、源頭治理,深入推進污染治理“4+1”工程,持續鞏固長江禁捕退捕成效,開展長江生物多樣性保護工程。打造若干生態產品價值實現機制示范基地,加快完善長江經濟帶綜合運輸體系。深入推進粵港澳大灣區建設,完善國際科技創新中心“兩廊”、“兩點”空間布局,促進要素高效便捷流動,深入推進深圳建設中國特色社會主義先行示范區綜合改革試點,推進前海深港現代服務業合作區、橫琴粵澳深度合作區和河套深港科技創新合作區發展。大力推進長三角一體化發展,出臺支持浦東新區高水平改革開放打造社會主義現代化建設引領區的意見,支持浦東探索開展綜合性改革試點,鼓勵長三角地區推進新型基礎設施建設,總結推廣長三角生態綠色一體化發展示范區制度創新經驗,統籌推進上海自貿試驗區臨港新片區規劃建設和發展。穩步推進黃河流域生態保護和高質量發展,加快制定形成“1+N+X”規劃和政策體系。

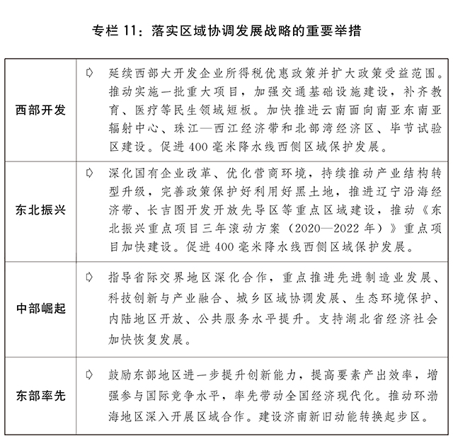
三是扎實落實區域協調發展戰略。推動構建更加有效的區域協調發展新機制。研究出臺西部大開發“十四五”實施方案和重點地區規劃,繼續實施西部大開發企業所得稅優惠政策,執行新修訂的《西部地區鼓勵類產業目錄》,推進成渝地區雙城經濟圈建設,打造帶動全國高質量發展的重要增長極和新的動力源,提升關中平原城市群建設水平,促進西北地區與西南地區合作互動,積極推動西部大開發形成新格局。研究出臺東北振興“十四五”實施方案,著力推動東北地區產業結構調整優化,支持東北地區加大開放合作,推動東北振興取得新突破。研究出臺《關于新時代推動中部地區高質量發展的指導意見》,繼續支持湖北省經濟社會發展,促進中部地區加快崛起。大力推進山東新舊動能轉換,支持福建高質量發展及平潭綜合實驗區建設,有力促進環渤海地區合作加快發展,深入推進淮河生態經濟帶建設,鼓勵東部地區加快推進現代化。支持革命老區加快發展,貫徹落實《關于新時代支持革命老區振興發展的意見》,促進民族地區經濟社會發展,加強邊境地區建設,加快推進資源型地區轉型升級,支持老工業基地轉型發展、承接產業轉移。支持國家級新區、經濟開發區、高新區創新發展。完善推進海洋經濟高質量發展的政策體系,培育壯大海洋戰略性新興產業。

(八)加快推動綠色低碳發展,持續加強生態文明建設。建立完善生態文明領域統籌協調機制,緊盯目標任務,持續精準發力,進一步改善生態環境質量,促進經濟社會發展全面綠色轉型。
一是扎實開展碳達峰、碳中和工作。加強頂層設計和統籌謀劃,研究出臺做好碳達峰碳中和工作指導意見。堅持推進節能減排,完善能源消費總量和強度雙控制度,實施“十四五”節能減排綜合工作方案,加強重點領域節能,加快建設全國用能權交易市場。堅決遏制高耗能高排放項目盲目發展。實施積極應對氣候變化國家戰略,制定2030年前碳排放達峰行動方案和應對氣候變化中長期目標保障措施。建設并運行全國碳排放權注冊登記結算系統和交易系統,完善溫室氣體自愿減排交易機制。深化應對氣候變化試點示范,啟動氣候投融資地方試點。積極推進應對氣候變化多邊進程和國際合作,推進氣候變化南南合作。研究制定中長期能源發展規劃綱要,出臺構建清潔能源增長消納和儲能協調有序發展體制機制的指導意見。加強西部能源基地外送電力通道建設,科學有序推進水電發展,積極有效推進風電、光伏發電、垃圾發電及氫能等能源發展,在確保安全的前提下積極有序發展核電,提高非化石能源消費占比,加大抽水蓄能和儲能發展支撐力度,大力提升電力系統調節能力。
二是深入打好污染防治攻堅戰。鞏固藍天、碧水、凈土保衛戰成果,加強細顆粒物(PM2.5)、臭氧(O3)等多污染物協同控制,北方地區清潔取暖率達到70%,加快淘汰報廢老舊柴油貨車,強化區域大氣污染防治協作,聚焦長江、黃河、粵港澳大灣區等重點流域和海灣,推進美麗河湖、美麗海灣保護和建設,持續推動城市和農村黑臭水體治理。深入開展土壤污染防治行動,嚴格農用地安全利用和建設用地風險管控,加強農業面源污染防治,推進化肥農藥減量化。落實“精準治污、科學治污、依法治污”要求,制定實施構建現代環境治理體系三年工作方案,推進構建以排污許可制為核心的固定污染源監管制度體系。深入推進塑料污染全鏈條治理,統籌開展快遞包裝綠色轉型,加快城鎮環境基礎設施發展,持續提升危險廢物處理處置能力,構建污水資源化利用“1+N”政策體系,推進污水資源化利用重點工程建設,補齊城鎮生活污水處理設施短板弱項,加快推進長江經濟帶、黃河流域污水處理和資源化利用。加強噪聲污染綜合防治。持續推動貨物運輸“公轉鐵”。
三是加快推動形成綠色生產生活方式。深入推進國家生態文明試驗區建設。大力發展循環經濟,加快構建廢舊物資循環利用體系。擴大環境保護、節能節水等企業所得稅優惠目錄范圍,促進新型節能環保技術、裝備和產品研發應用,培育壯大節能環保產業。大力發展綠色金融。推進重點行業和重要領域綠色化改造,開展清潔生產評價與認證,提升重點行業和園區清潔生產水平。推動綠色建筑發展。大力促進資源節約集約高效利用,推動大宗固體廢棄物資源綜合利用,持續推進危險廢棄物環境風險排查整治,強化環境風險評估與管控。推進垃圾分類和減量化、資源化,穩步推開“無廢城市”建設。推動節水型城市建設,推進海水淡化規?;檬痉?。開展綠色社區創建行動,提倡“厲行節約、反對浪費”的社會風尚。
四是提升生態系統質量。制定生態保護紅線監管辦法,出臺生態保護補償條例,統籌推進生態環境損害賠償制度改革。優化國家生態安全屏障體系,堅持山水林田湖草系統治理,實施全國重要生態系統保護和修復重大工程,統籌開展大規模國土綠化行動,科學推進荒漠化、石漠化、水土流失綜合治理,加強重大戰略區域重要濕地保護,強化海岸帶生態保護和修復。調整優化國家公園布局,加快構建以國家公園為主體的自然保護地體系,持續加強自然保護地生態環境監管。加強生物多樣性保護工作,舉辦《生物多樣性公約》第十五次締約方大會。
(九)進一步增進民生福祉,增強人民群眾獲得感、幸福感、安全感。把實現好、維護好、發展好最廣大人民根本利益作為發展的出發點和落腳點,促進人的全面發展,扎實推動共同富裕。
一是持續提高居民收入水平。通過提升就業質量、強化人力資本、暢通社會流動、激發要素活力等方式,使各類社會群體依靠自身努力和智慧提高收入、創造財富。統籌推進收入分配重點領域改革,進一步健全工資指導線和企業薪酬調查制度,加大再分配調節力度和精準性。把促進全體人民共同富裕擺在更加重要的位置,精心謀劃共同富裕頂層設計,研究開展共同富裕示范區建設,研究制定“十四五”時期擴大中等收入群體實施方案。
二是加快發展教育事業。多措并舉擴大普惠性學前教育資源供給,完善普惠性學前教育保障機制。推動義務教育優質均衡發展和城鄉一體化,提升高中階段教育普及水平。分類推進“雙一流”建設和應用型本科高校發展,全面振興本科教育,推進新工科、新農科、新醫科、新文科建設。加強教師隊伍建設,加大中西部地區教師培訓力度。健全教師工資保障長效機制,改善鄉村教師待遇。保障進城務工人員隨遷子女平等接受義務教育,進一步擴大城鎮義務教育容量??v深推進產教融合改革,推出首批國家產教融合型企業和試點城市。推動職業教育提質培優,完善高職院校“分類招考”制度,健全普職融通制度。開展多樣化的在職培訓和繼續教育。
三是加大社會保障力度。提高退休人員基本養老金、優撫對象撫恤和生活補助標準。完善全國統一的社會保險公共服務平臺。推進基本養老保險全國統籌。發展多層次、多支柱養老保險體系,支持第三支柱養老保險發展。推動失業保險、工傷保險省級統籌,全面做實基本醫療保險市地級統籌,鼓勵有條件的省份推進省級統籌。居民醫保和基本公共衛生服務經費人均財政補助標準分別再增加30元和5元。健全重大疾病醫療保險和救助制度,落實異地就醫結算,穩步推進長期護理保險制度試點,積極發展商業醫療保險。建立健全門診共濟保障機制,逐步將門診費用納入統籌基金報銷。建立健全醫療保障待遇清單制度,完善醫保藥品目錄動態調整機制,推動藥品集中采購常態化制度化。健全靈活就業人員社保制度,推進新就業形態人員職業傷害保障試點。健全退役軍人工作體系和保障制度。健全分層分類的社會救助體系,建立完善社會救助主動發現機制,加大城鎮困難群眾脫困解困力度。保障婦女兒童合法權益,健全市、縣、鄉未成年人救助保護網絡,完善殘疾人、孤兒等社會福利制度。
四是保障好群眾住房需求。堅持房子是用來住的、不是用來炒的定位,穩地價、穩房價、穩預期。解決好大城市住房突出問題,通過增加土地供應、安排專項資金、集中建設等辦法,切實增加保障性租賃住房和共有產權住房供給,重視解決好新市民、青年人等住房困難群體的住房問題。加快完善長租房政策,逐步使租購住房在享受公共服務上具有同等權利,規范發展長租房市場,降低租賃住房稅費負擔。加大住房租賃市場金融支持,支持專業化、規?;》孔赓U企業發展。
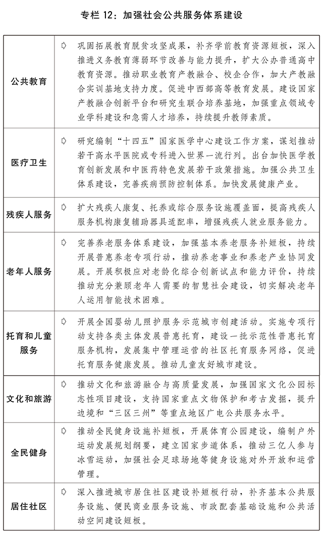
五是加強社會公共服務體系建設。推動出臺“十四五”公共服務發展規劃,完善均等化推進機制,推動國家基本公共服務標準落地落實。持續推進健康中國行動。啟動實施優質高效醫療衛生服務體系建設工程,推進疾病預防控制體系現代化,加強心理健康服務體系建設和規范化管理,發展全方位全生命周期健康服務。推進國家醫學中心建設,深入推進區域醫療中心建設試點,加快優質醫療資源擴容和均衡布局。啟動實施醫療保障服務示范工程,推動醫療保障公共服務標準化、規范化、精細化。建立健全農村醫療衛生服務網絡和城市社區衛生服務網絡,提高醫療保障水平。堅持中西醫并重,實施中醫藥振興發展重大工程。實施積極應對人口老齡化國家戰略,增強生育政策包容性,著力降低生育、養育、教育成本。發展普惠型養老服務和互助性養老,構建居家社區機構相協調、醫養康養相結合的養老服務體系,健全養老服務綜合監管制度,加快推進養老產業發展,統籌推進農村養老服務發展。發展普惠托育服務體系。深化家政服務業“領跑者”行動,培育員工制家政企業,推動家政進社區。推進長城、大運河、長征、黃河等國家文化公園建設,著力打造中華文化重要標志。實施文化保護傳承利用工程,加強重要文化遺產和國家公園等重要自然遺產保護利用,推進故宮博物院北院區、國家美術館等重大文化設施項目建設。繁榮發展哲學社會科學。促進文化和旅游融合發展,培育世界級旅游景區和度假區、國家級休閑城市和街區。出臺實施國民休閑綱要(2021-2035年),推動落實帶薪休假制度。深入推進北京冬奧會、冬殘奧會籌辦工作。制定構建更高水平的全民健身服務體系的意見,打造貼近自然、便捷高效的群眾健身場地。開展社會服務設施兜底線工程,支持兒童福利設施、殘疾人康復和托養設施建設,進一步補上退役軍人等領域基礎設施短板,提升兜底保障能力。加強和創新社會治理,健全城鄉社區治理和服務體系。深化公共法律服務體系建設。完善和落實安全生產責任制,加強安全生產監管執法。強化生物安全保護,加強國家生物數據中心體系和高級別生物安全實驗室建設,提高食品藥品安全保障水平,加強網絡食品安全監督管理,啟動建設食品安全風險評估與標準研制重點實驗室。加強應急救援力量建設,提高防災減災抗災救災能力,切實做好洪澇干旱、森林草原火災、地質災害、地震等防御和氣象服務。

(十)統籌發展和安全,防范化解重點領域風險。堅持總體國家安全觀,不斷加強經濟安全風險預警、防控機制和能力建設,實現關鍵領域安全可控,守住不發生系統性風險底線。
一是提升糧食和重要農產品供給保障能力。加快推動糧食安全保障立法。深入實施重要農產品保障戰略,嚴格落實糧食安全省長責任制和“菜籃子”市長負責制,確保糧棉油糖肉等供給安全。落實最嚴格的耕地保護制度,支持利用撂荒地發展糧食生產,穩定糧食播種面積、提高單產水平。強化糧食“產購儲加銷”協同保障機制。完善糧食主產區利益補償機制,加強糧食生產功能區和重要農產品生產保護區建設,建設國家糧食安全產業帶。深入推進優質糧食工程,加快糧食產業高質量發展。適度提高稻谷、小麥最低收購價,完善玉米、大豆生產者補貼政策,完善產糧大縣獎勵政策,保護農民種糧積極性。深入推進農業結構調整,擴大玉米種植面積,穩定大豆生產,多措并舉發展油菜、花生等油料作物,穩定棉花、糖料種植面積,集成推廣綠色高質高效技術模式。持續抓好生豬生產恢復,積極發展牛羊產業,繼續實施奶業振興行動。健全糧食、生豬產業監測預警體系,充分發揮儲備調節作用,提升收儲調控和應急保障能力,推進糧食流通現代化。實施重要農產品進口多元化戰略。加快培育大型跨國農業企業,加強糧食和重要農產品境外供應鏈建設。開展糧食節約行動,堅持不懈制止餐飲浪費。
二是保障能源資源安全。繼續推進能源產供儲銷體系建設,加強網絡布局、規劃建設、運行管理、調配調度等方面有機銜接。優化煤炭生產開發布局和產能結構,系統提升煤炭供應保障能力。提升電力運行水平,推進風光水火核儲一體化發展,充分發揮煤電調峰、應急、支持和兜底保供作用。大力提升油氣勘探開發力度,實施天然氣管網互聯互通工程,強化油氣供應保障基礎。積極推進能源通道建設,增強能源儲備能力,提升運輸保障能力。完善應急保障預案,提升風險應對和應急調節能力,增強能源安全韌性。繼續開展找礦突破戰略行動,實施礦產地儲備工程,全面推進礦業權競爭性出讓,積極推進“凈礦出讓”,調動各類市場主體積極性。加強礦產資源開發管理和保護,提升戰略性礦產資源儲備安全保障能力。積極參與全球礦業治理,持續開展國際礦業合作。
三是維護金融等領域安全。嚴格落實地方政府債務風險防控相關規定,堅決遏制隱性債務增量、積極穩妥化解隱性債務存量。完善現代金融監管體系,提升金融監管能力,加強對金融創新的審慎監管。穩妥處置重點領域風險,健全金融風險預防、預警、處置、問責制度體系。完善存款保險制度,充分發揮早介入、早預警、早處置的作用。全面加強網絡安全保障體系和能力建設。
全面準確貫徹“一國兩制”、“港人治港”、“澳人治澳”、高度自治的方針,維護國家主權、安全、發展利益和特別行政區社會大局穩定。支持香港、澳門更好融入國家發展大局,建設國際創新科技中心,打造“一帶一路”功能平臺,實現經濟多元可持續發展,完善便利港澳居民在內地發展政策措施。堅持一個中國原則和“九二共識”,堅決遏制“臺獨”分裂活動,推動兩岸關系和平發展、融合發展,加強兩岸產業合作,打造兩岸共同市場,壯大中華民族經濟,共同弘揚中華文化。
2021年經濟社會發展工作任務繁重,意義重大。我們要更加緊密地團結在以習近平同志為核心的黨中央周圍,高舉中國特色社會主義偉大旗幟,以習近平新時代中國特色社會主義思想為指導,增強“四個意識”、堅定“四個自信”、做到“兩個維護”,按照黨中央、國務院決策部署,自覺接受全國人大的監督,認真聽取全國政協的意見和建議,不忘初心、牢記使命,齊心協力、開拓進取,以釘釘子精神做實做細各項工作,努力在危機中育先機,于變局中開新局,確保全面建設社會主義現代化國家新征程開好局、起好步,以優異成績慶祝中國共產黨成立100周年。
原文標題:關于2020年國民經濟和社會發展計劃執行情況與2021年國民經濟和社會發展計劃草案的報告
原文鏈接:http://www.gov.cn/xinwen/2021-03/13/content_5592786.htm
以上就是小編分享“關于2020年國民經濟和社會發展計劃執行情況與2021年國民經濟和社會發展計劃草案的報告”的全部內容。
原文標題:關于2020年國民經濟和社會發展計劃執行情況與2021年國民經濟和社會發展計劃草案的報告
原文鏈接:http://www.gov.cn/xinwen/2021-03/13/content_5592786.htm
以上就是小編分享“關于2020年國民經濟和社會發展計劃執行情況與2021年國民經濟和社會發展計劃草案的報告”的全部內容。