21考研的錄取通知書都還沒郵寄到家,一些院校22考研的招生信息已經公布了?一起來看~
沒錯兒!明面上圖書館自習卻暗戳戳在互聯網海洋里劃水的22考研人們快醒醒吧!
考研即將進入黃金備考期,研妹兒給大家梳理了公布22考研招生信息的院校,同學們來看看有沒有自己的目標院校呀~
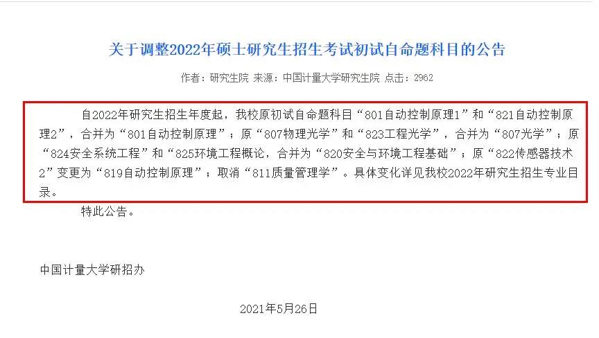
壹 中國計量大學
01 專業目錄
中國計量大學初試自命題科目有所變更:
原“801自動控制原理1”和“821自動控制原理2”,合并為“801自動控制原理”;
原“807物理光學”和“823工程光學”,合并為“807光學”;
原“824安全系統工程”和“825環境工程概論,合并為“820安全與環境工程基礎”;
原“822傳感器技術2”變更為“819自動控制原理”;取消“811質量管理學”。

圖片來源:中國計量大學
與此同時,中國計量大學還公布了2022年碩士研究生招生專業目錄(初稿),從表格中看,招生人數等信息目前暫時還未公布,后續還會有所更新,同學可將此作為參考。
另,0858能源動力、0856材料與化工、1251工商管理MBA為擬招生專業,具體是否招生還是以教育部文件下達為準嗷~

圖片來源:中國計量大學
02 參考書目
中國計量大學針對22考研初試參考書目和考試范圍也作了公布。

圖片來源:中國計量大學
貳 西北師范大學
考試大綱、參考書目
西北大學馬克思主義學院發布了22初試、復試、加試科目大綱,公布了考核內容和參考書目,同學們可與去年的相對比,看看有無變動。

圖片來源:西北師范大學

圖片來源:西北師范大學
叁 聊城大學
招生簡章、專業目錄

圖片來源:聊城大學
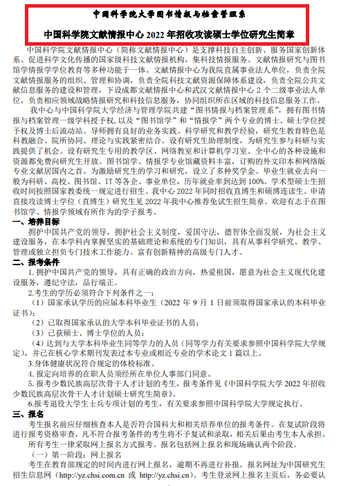
肆 中國科學院文獻情報中心
01 招生簡章
中國科學院文獻情報中心5月26日發布2022招生簡章,初復試要求、學費考試費用等內容作了具體說明。

圖片來源:中國科學院大學
02 專業目錄
專業目錄中還公布了圖書館學、情報學專業擬招生人數34人。

圖片來源:中國科學院大學
03 參考書目
同時也公布了考試科目和參考書目,如果有變動現在更換來得及!

圖片來源:中國科學院大學
伍 南京理工大學
招生簡章
南京理工大學非全日制社會工作碩士(MSW)學制3年,培養全過程學費5.5萬元。

圖片來源:南京理工大學
不知不覺22考研備考進度已經進入關鍵期,后續還會有越來越多的院校公布招生信息。同學們也做好招生信息監測工作呀,第一時間判斷是否有變動,及時調整我們的備考策略!
以上就是今天的全部內容,想要獲取更多資訊,請持續關注本網站!